扩频滚码无线跟踪报警组件(KB318/KB318R)

📅 发布时间:2013-09-27 13:05 👁️ 浏览:2 🏷️ 标签: 318 KB 扩频 无线

扩频滚码无线跟踪报警组件应用于汽车,摩托车及其他各种需要远距离无线BP机式反馈报警的场合,它采用了先进的技术与器件,具有完善的功能,优于其他同类产品.

扩频滚码无线跟踪报警组件是由一只无线发射器KB318T(或KB923T)与一只钥匙扣式微型接收报警器KB318R(或KB923R)组成.

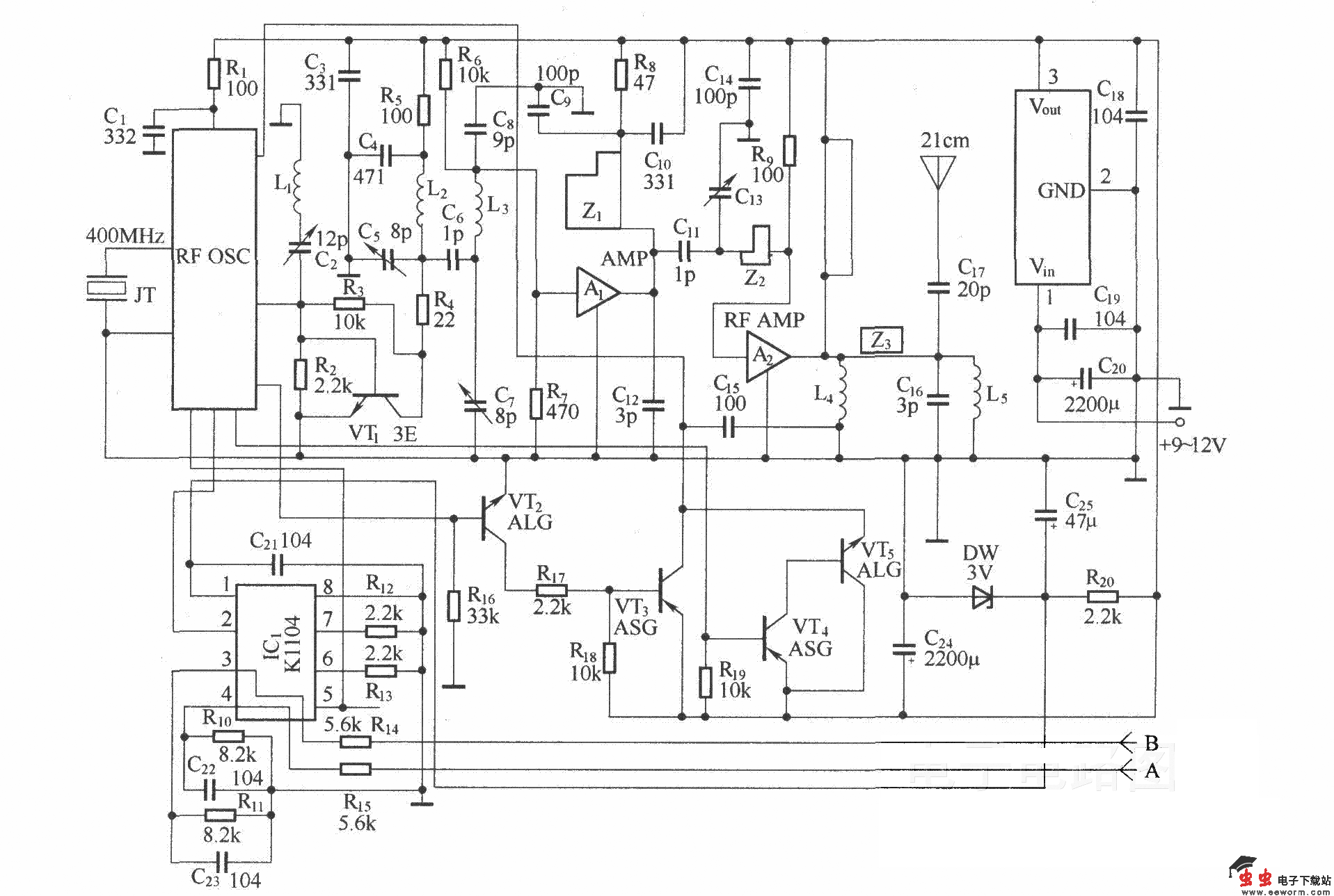
遥控发射器原理图:

扩频滚码无线跟踪报警组件(KB318/KB318R)

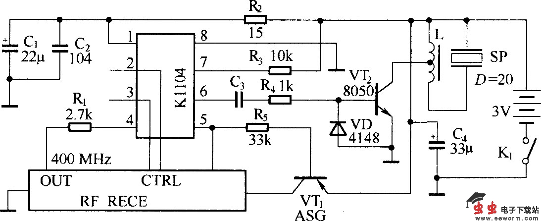
微型接收电路:

扩频滚码无线跟踪报警组件(KB318/KB318R)

觉得这篇文章有帮助吗?