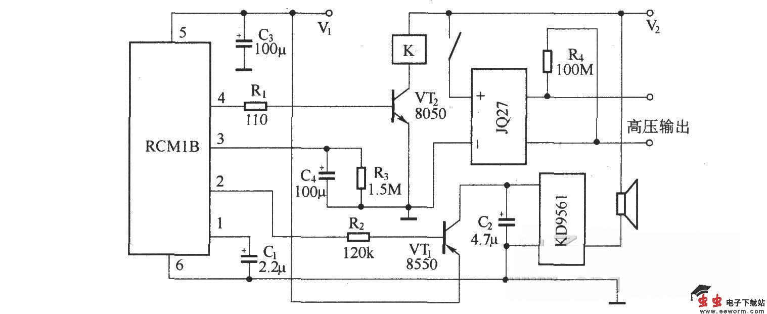
物品防遗失报警器(RCMlA/RCMlB构成收发模块)

📅 发布时间:2013-09-27 06:30 👁️ 浏览:1 🏷️ 标签: RCMlA RCMlB 报警 收发模块

物品防遗失报警器(RCMlA/RCMlB构成收发模块)

发射器由RCM1A及电池组成,接收器由具有双延时功能的接收模块RCM1B、高压发生器、报警声电路等组成

觉得这篇文章有帮助吗?