抗干扰雷达防盗报警器

📅 发布时间:2013-09-27 05:40 👁️ 浏览:2 🏷️ 标签: 抗干扰 雷达 防盗报警器

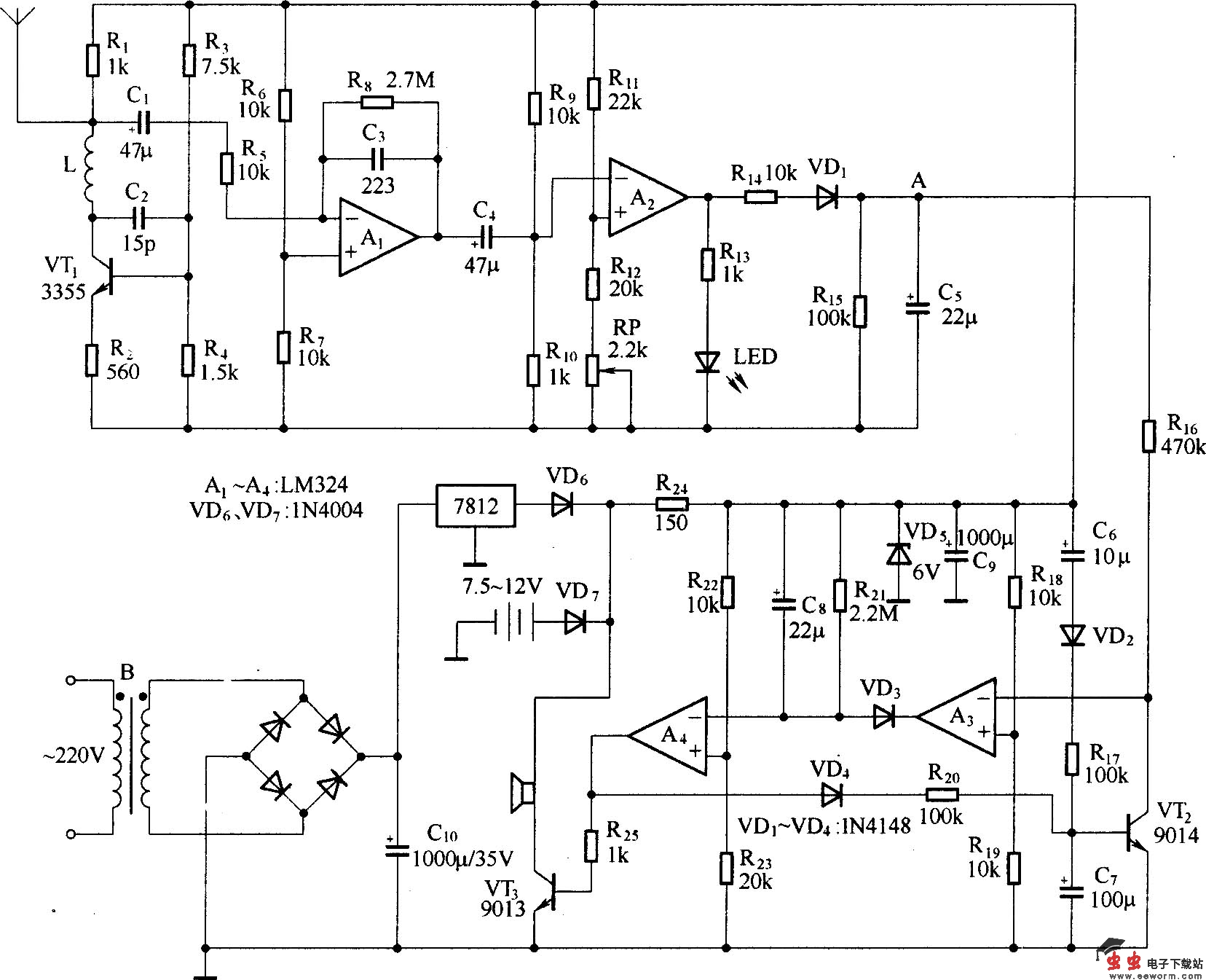
抗干扰雷达防盗报警器采用二次稳压电源,信号处理电路,使用脉冲识别网络能够抑制电源电压波动、抑制高频杂波等干扰因素,具有较高的可靠性。

抗干扰雷达防盗报警器

觉得这篇文章有帮助吗?