UAA3545 DECT 1930~1880 MHz收发器

📅 发布时间:2013-09-29 18:45 👁️ 浏览:0 🏷️ 标签: 3545 1930 1880 DECT

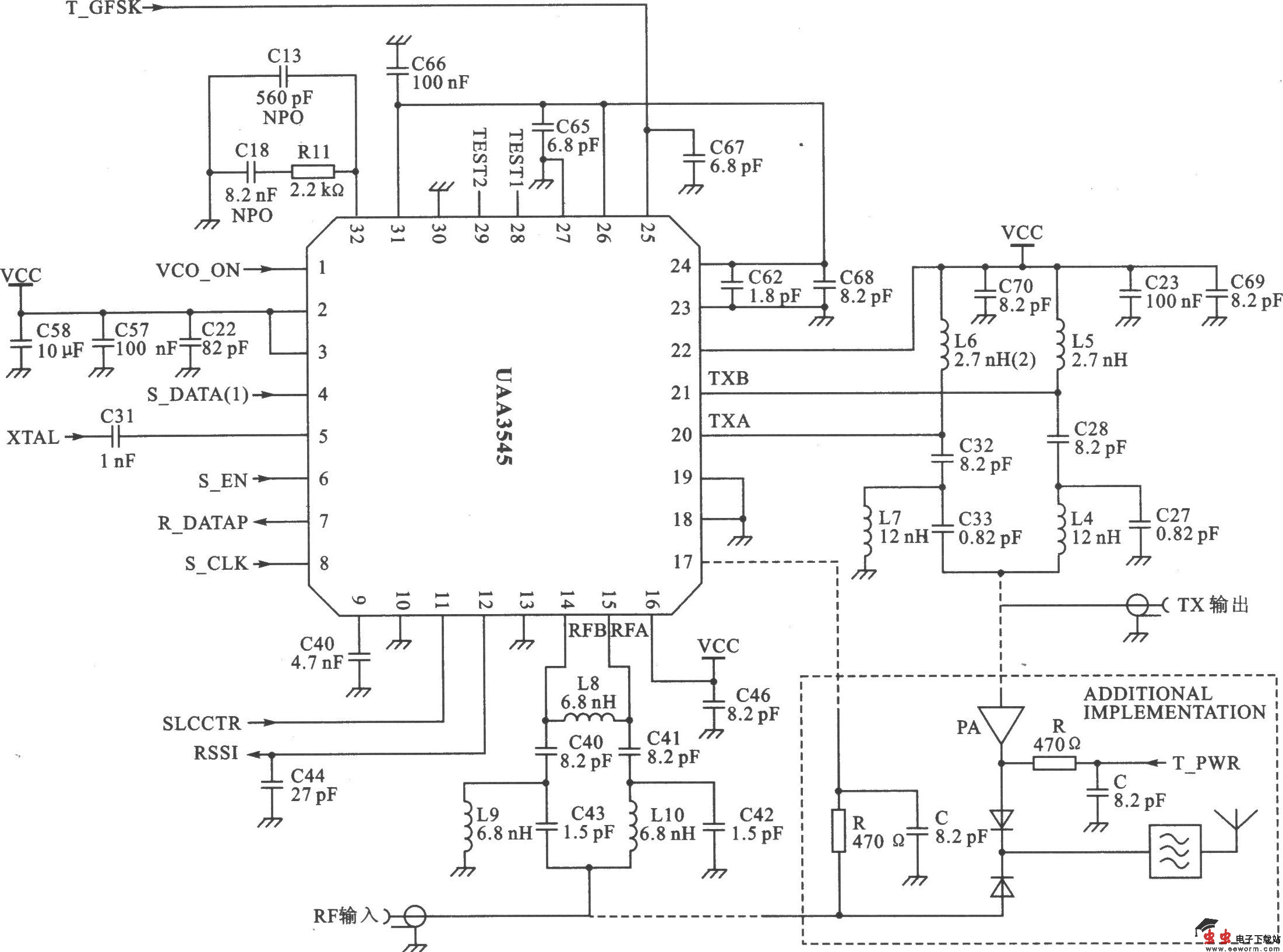
UAA3545是采用Philips公司BiCMOS工艺制造的数字增强型无线电通信(DECT)收发器,主要用于l880~1930 MHz DECT无线电话。 主要技术特点如下: ·接收灵敏度为-93 dBm(BER≤10-3)或-76 dBm(BER≤10-5); ·发射输出功率为3 dBm; ·工作电源为3~3.6 V; ·总功率消耗为300 mW; ·低相位噪声VC0,DECT专用的锁相环(PLL)合成器,产品不需要调谐; ·3线总线接口; ’ ·基带芯片与Philips公司(PCD509xx和PCD80xxx)兼容; ·是DECT无线电话收发器的经济方案。

 

UAA3545的应用电路

觉得这篇文章有帮助吗?