ETl3X220 FM/FSK 27 MHz 发射器

📅 发布时间:2013-09-29 16:55 👁️ 浏览:1 🏷️ 标签: ETl3 X220 ETl 220

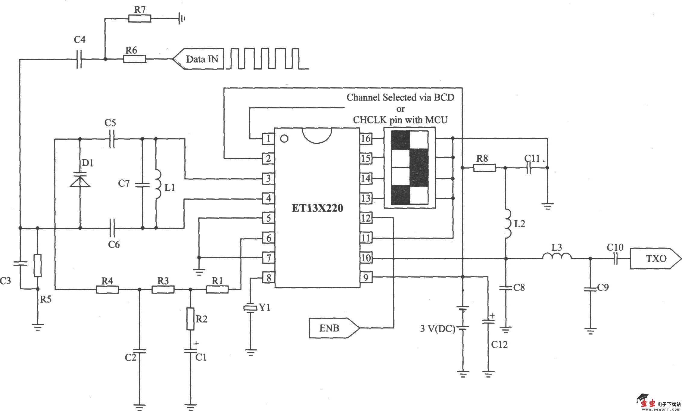
ETl3X220 是进行RF连接的低成本单片发射器芯片,能提供10个通信,适合无线鼠标和键盘及通信产品的应用。 主要技术特点如下: ·模拟FM或数字FSK调制方式5 ·信道间隔频率约为30 kHz; ·电源电压为2.3~3.6 V; ·电流消耗为8 mA,低功耗模式为5 μA。

 

ETl3X220 的应用电路

觉得这篇文章有帮助吗?