由CD4011构成的家用闪烁壁灯电路

📅 发布时间:2013-09-25 23:25 👁️ 浏览:1 🏷️ 标签: 4011 CD 闪烁

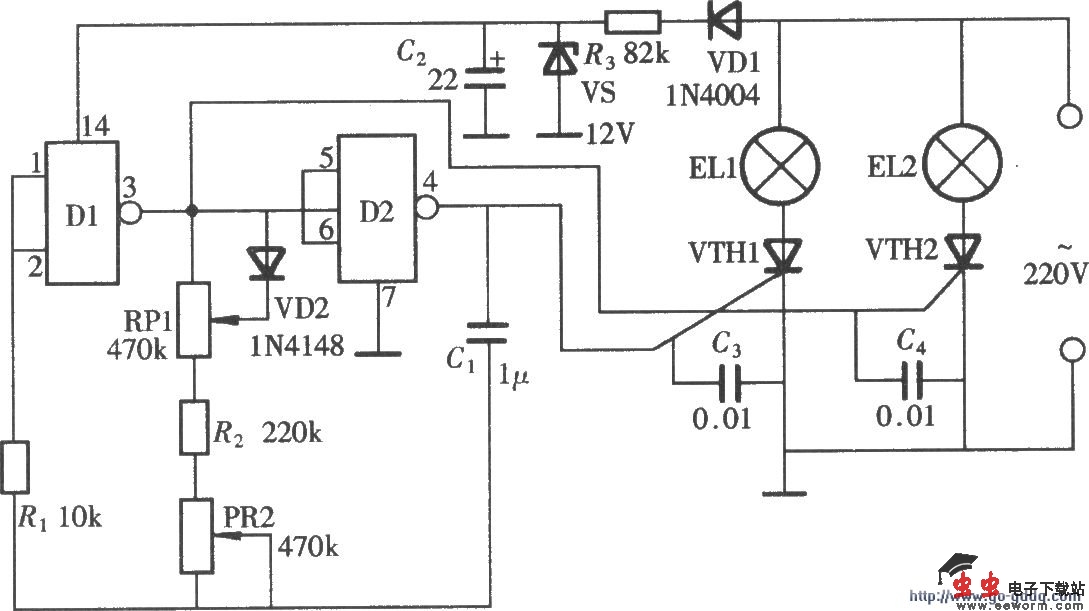
由CD4011构成的家用闪烁壁灯

如图所示的家用闪烁壁灯主要用于节日或喜庆日。它比一般彩灯具有动感。该闪烁壁灯电路结构简单易于制作,使用效果较好。

觉得这篇文章有帮助吗?