
路灯的光控电路种类很多,但大部分装置本身耗费相当大的电能。如图所示电路无论白天或晚上,其工作电流不大于1mA,用6节1号干电池供电,可使用1年以上。
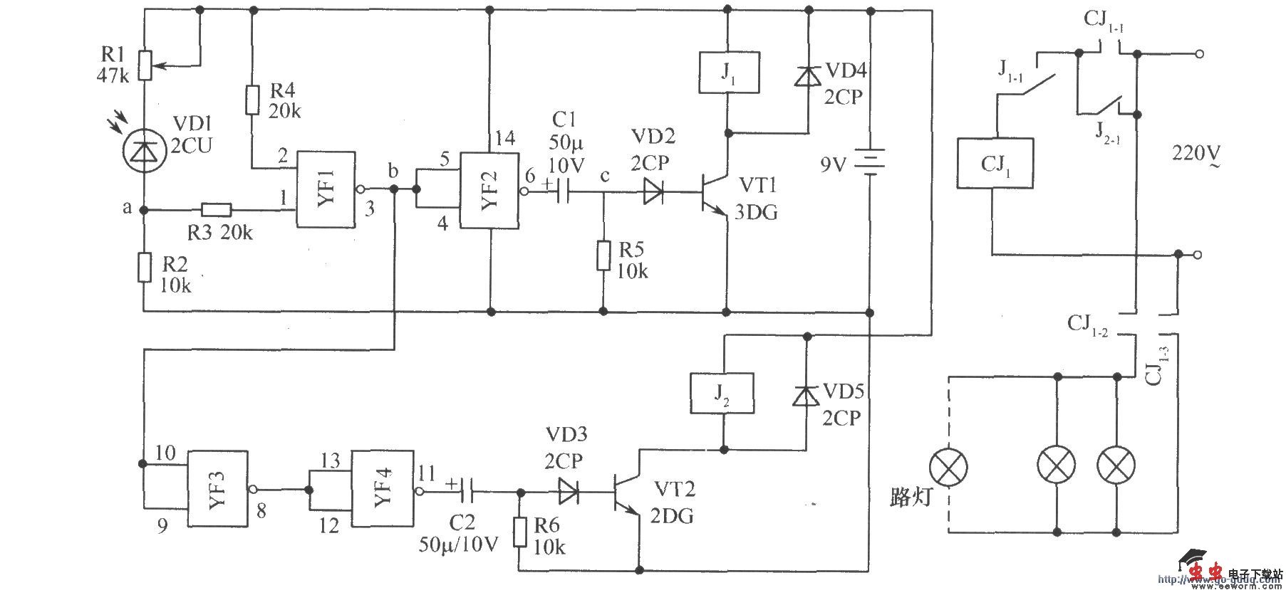
工作原理电路如图所示,它由光电转换部分、与非门、微分电路及控制电路组成。当有光照时,光敏二极管VD1导通,a点电位达到与非门YF1的开门电平,输出端b点低电位, YF2输出高电位,经C1与R5组成的微分电路,在C点输出一正尖峰脉冲,使BG1导通,J1瞬时吸合(随即释放)。常闭触点J1-1断开,CJ1断电释放,其自保触点CJ1-1断开,路灯熄灭。当晚上无光时,a点低电平,b点高电平,经YF3与YF4及由C2和R6组成的另一微分电路,在d点上又产生一正脉冲,使晶体管VT2导通,J2瞬间吸合(随即释放)。常开触点J 2-1闭合,CJ1吸合,CJ1-1自保,灯被打开。由于J1与J2采用了瞬间吸合的方法,所以电路的功耗很小。
元器件选择:与非门采用CMOS片C036,2输入4与非门一块。晶体管VT1、VT2用3DG型硅管,β值应大于80。光敏二极管VD1用2CU型。继电器J1、J2选用工作电压在6V左右的高、中灵敏度继电器。交流接触器CJ1可视所带路灯数目而定。