
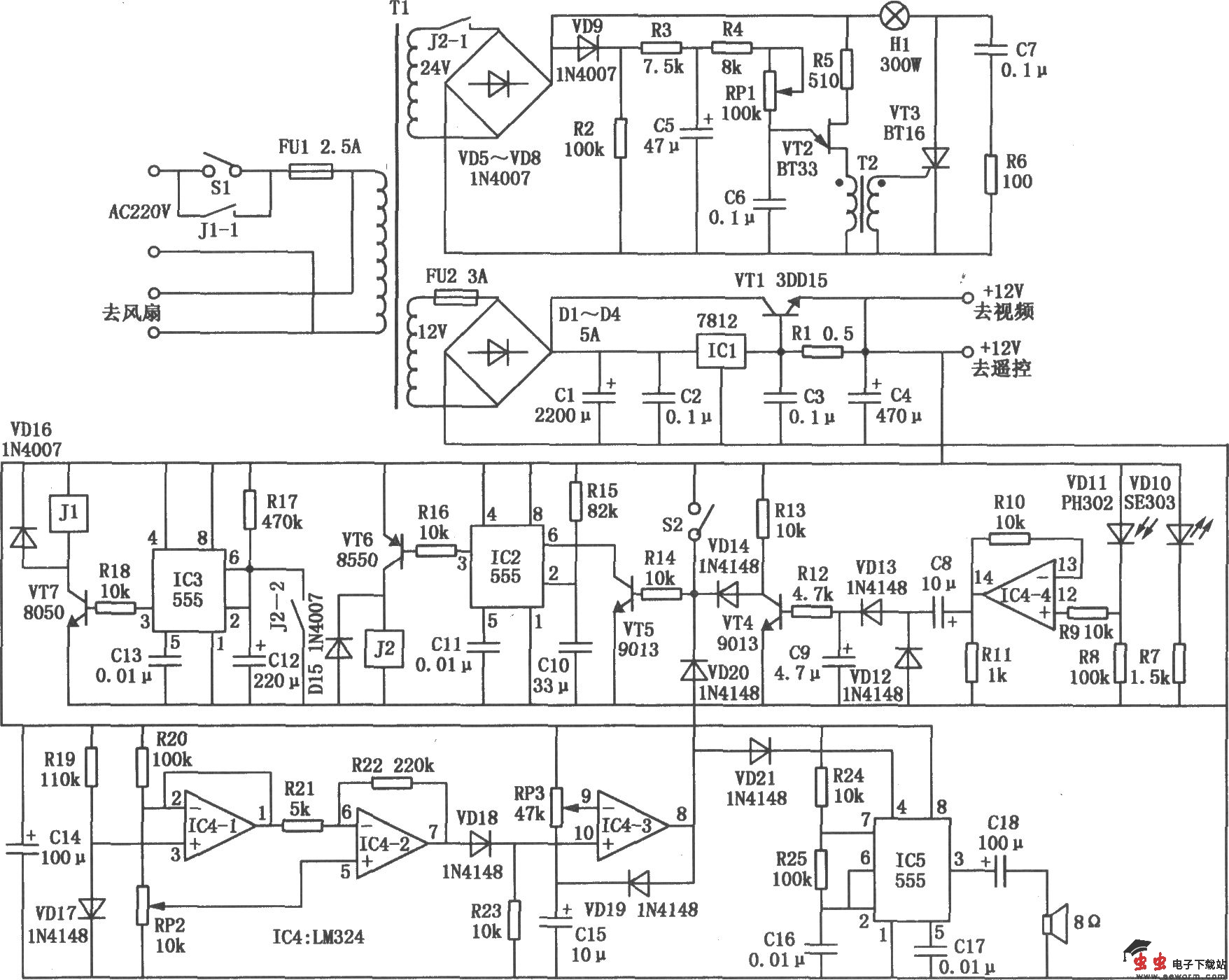
在液晶投影机的制作中,卤素灯的温度是危及液晶屏使用寿命的主要因素。用本电路制作的多功能控制器,对液晶投影机实施的保护十分有效。液晶投影机多功能控制器电路如图所示。由VD1~VD4、ICl、C1、VTl等元件组成整流、滤波、稳压、扩流电路,为全机供电提供保证。由VD5 VD8、C5、VT2、VT3等元件组成灯泡软启动电路。在通电瞬间,电源通过电阻R3向电容C5充电,由于C5两端电压不能突变,电压较低,使C6充电电流较小,故由VT2等元件组成的张弛振荡器停振,VT3不导通,灯泡不亮。随着C5两端电压的升高,通过R4、RPl对C6的充电电流增大,振荡器VT2起振且触发VT3导通的脉冲逐渐前移,灯泡被逐渐点亮,从而限制开机瞬间浪涌电流给灯丝造成的冲击。