声光双控八路彩灯伴12首乐曲发声电路(BH-SH-II)

📅 发布时间:2013-10-02 01:10 👁️ 浏览:0 🏷️ 标签: BH-SH-II 声光双控 发声 彩灯

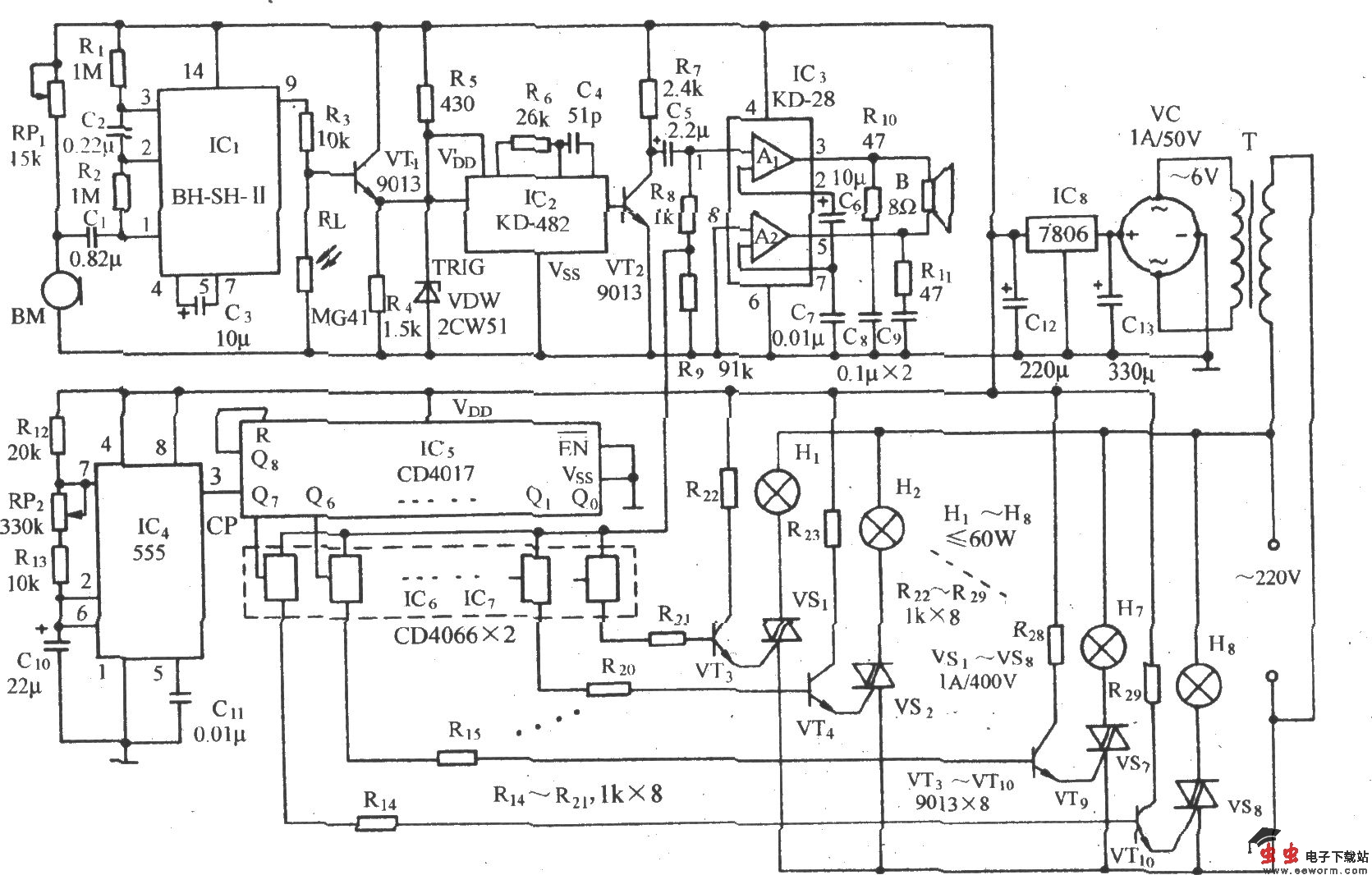
声光双控八路彩灯伴12首乐曲发声电路(BH-SH-II)

电路如图所示。它由声控电子开关、光控开关、乐曲发声电路、音频功放电路、多谐振荡器、时序分配电路、音频控制开关电路、可控硅驱动电路和交流降压整流电路等组成。该电路在播出世界名曲的同时,八路彩灯与乐声同步发光闪烁,流光异彩,变幻无常。

觉得这篇文章有帮助吗?