一般电风扇的调速开关上,印有“0~3”挡字标,使用时距离稍远就看不清楚。下面介绍一种简单易制的LED数码显示电路,它能使电风扇的风速挡位直观清晰显示。
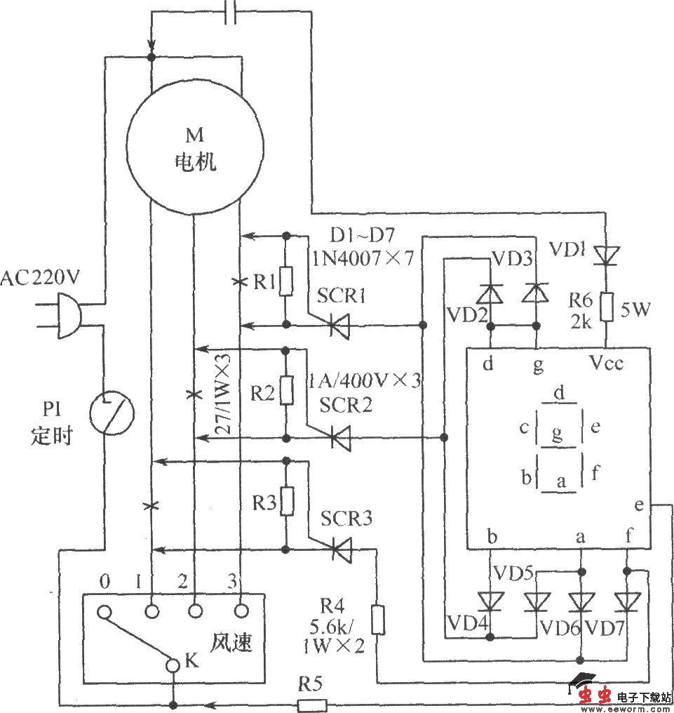
工作原理电路如下图所示,将原风扇电机绕组风速调整线上打“x”处依次断开,并连接上压降电阻R1~R3。当风速开关K被选择某一挡位时,其对应绕组回路电流在相应电阻上产生压降(电压)。该电压立即触发晶闸管SCR导通,导通后的电流再经VD2~VD7等对LED数码管对应笔段供电,此时其挡位数字即可显示。当挡位调速开关K切换时,原先绕组回路断电,其他绕组回路接通,回路所控晶闸管被触发,驱动LED数码管重新显示新的数字。

元器件选择:LED数码显示管应选用共阳极管。SCR1~SCR3均选择1A/400V晶闸管。VD1~VD7均选择1N4007。其他元器件选择如图所示。
制作与调试制作时不必另做印制线路板,可找一小块实验板代替,装好后,引出的导线与原风扇电路在标有箭头处(←)直接连接即可。然后,在电扇外壳上选一恰当位置,用工具开一个和LED数码管表面尺寸同等的孔,将数码管整齐嵌入,最后用热融胶在后部加以固定即可完成。