
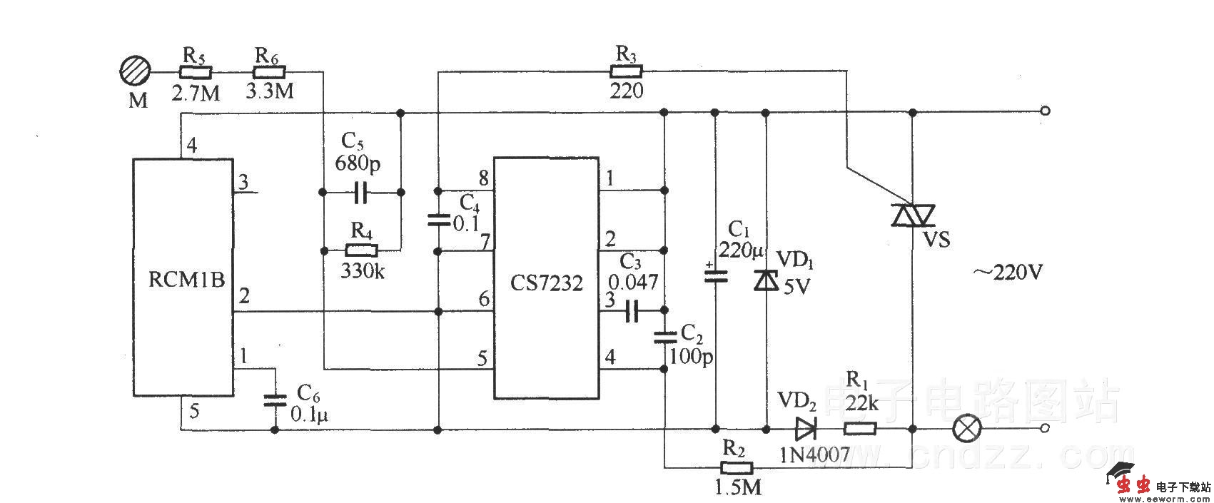
无线电遥控/触摸调光电路是以无线电遥控组件RCM1A/RCM1B和触摸调光集成电路CS7232为核心组成的白炽灯调光开关,可用于控制吊灯、台灯和壁灯等,具有体积小巧,使用方便,工作稳定可靠的特点。
CS7232是用于白炽灯调光控制的CMOS型集成电路,它通过控制双向可控硅的导通角来实现灯光亮度控制,具有低功耗、多功能、控制灵敏度高等特点,适用于AC 220/115V、50/60Hz电源供电的白炽灯电路。CS7232采用DIP-8脚塑封,其引脚排列及内部电路方框图下图所示。


无线电遥控/触摸调光电路是以无线电遥控组件RCM1A/RCM1B和触摸调光集成电路CS7232为核心组成的白炽灯调光开关,可用于控制吊灯、台灯和壁灯等,具有体积小巧,使用方便,工作稳定可靠的特点。
CS7232是用于白炽灯调光控制的CMOS型集成电路,它通过控制双向可控硅的导通角来实现灯光亮度控制,具有低功耗、多功能、控制灵敏度高等特点,适用于AC 220/115V、50/60Hz电源供电的白炽灯电路。CS7232采用DIP-8脚塑封,其引脚排列及内部电路方框图下图所示。
