双通道红外线遥控开关(LM567、CD4013)

📅 发布时间:2013-09-26 18:45 👁️ 浏览:3 🏷️ 标签: 4013 567 LM CD

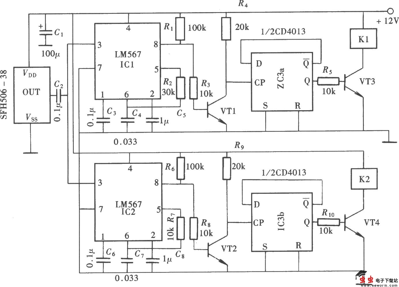
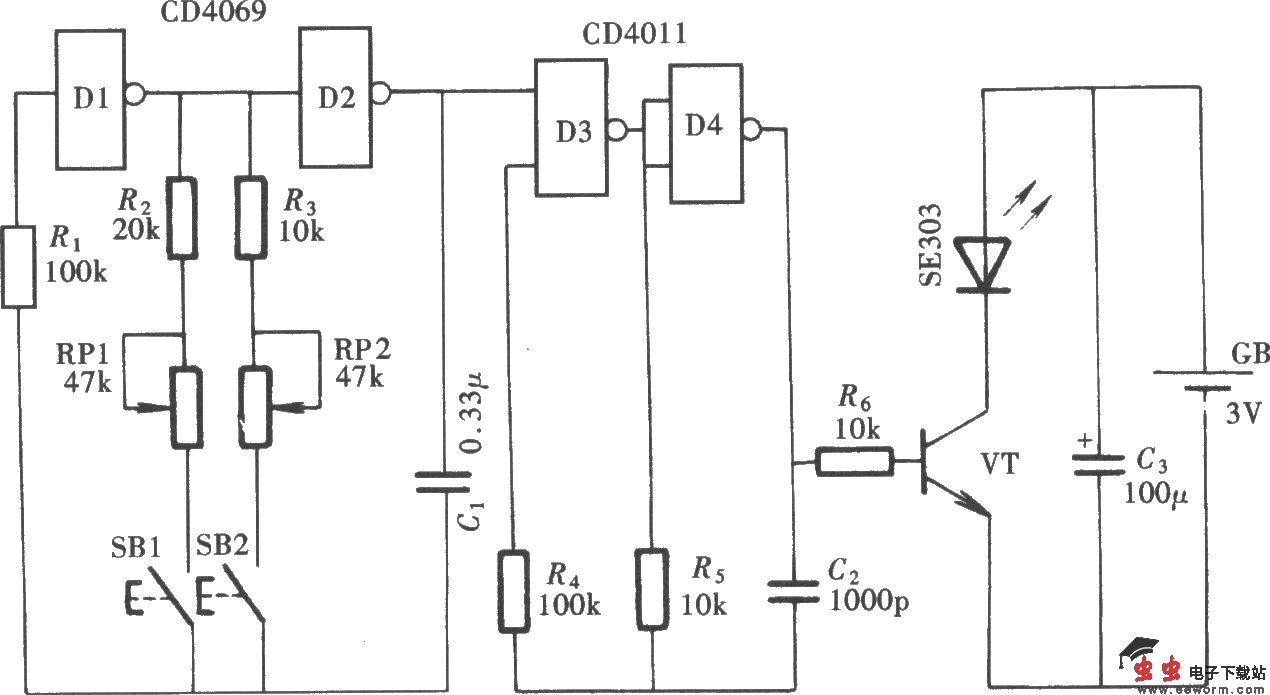
如图所示的双通道红外线遥控开关将通道控制信号通过对载频信号的调制,使其变成被调制的高频载频信号,通过红外线发射管向外发射。这种控制方式十分有利于抗干扰,使遥控电路的控制更加可靠,它的组成如图所示。本电路由双通道红外线发射器、红外线接收解调器、通道选择器和开关控制器组成。

发射器:

双通道红外线遥控开关(LM567、CD4013)

接收器:

双通道红外线遥控开关(LM567、CD4013) 

觉得这篇文章有帮助吗?