555、CD4017构成的电子路标

📅 发布时间:2013-09-30 10:45 👁️ 浏览:4 🏷️ 标签: 4017 555 CD 电子

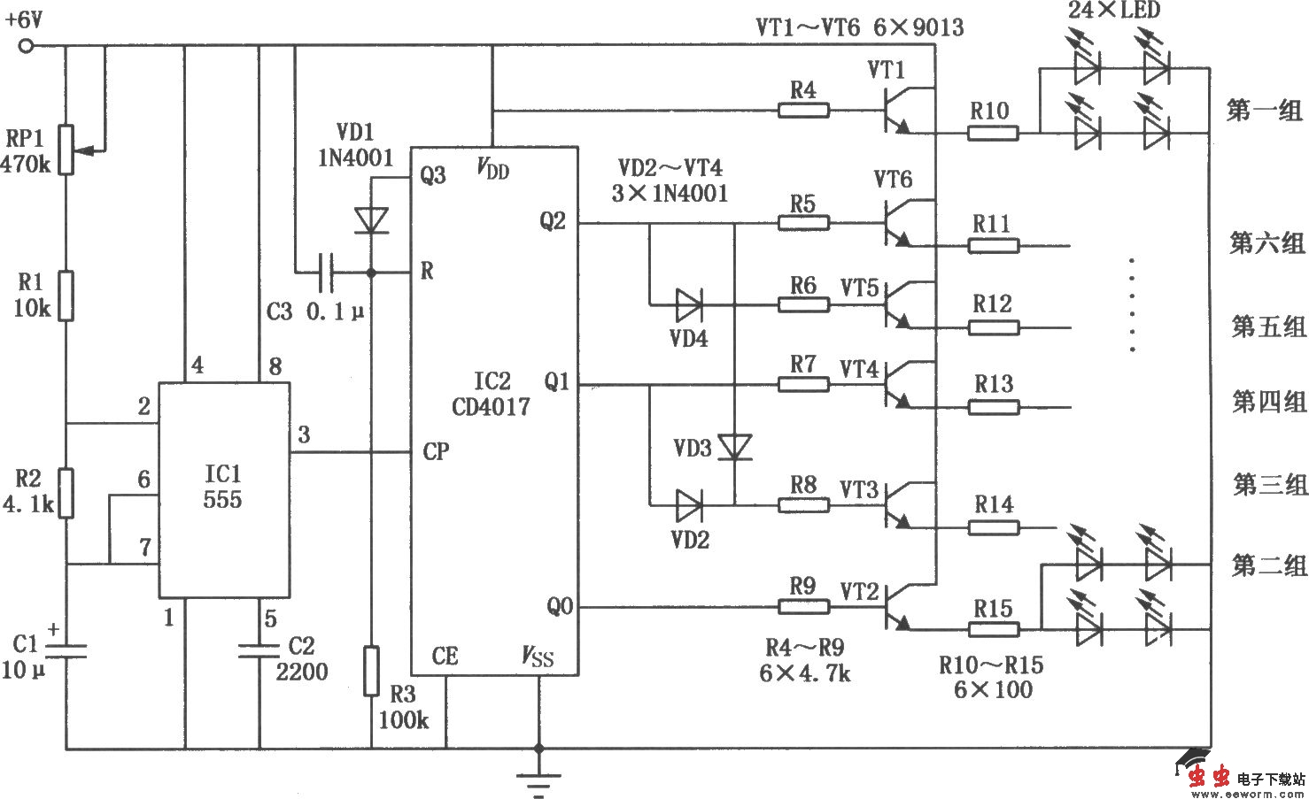
555、CD4017构成的电子路标

电子路标电路如图所示。它的显示电路部分由24个发光二极管分6组排列成由后向前的指示箭 头图样j电子路标利用时基电路产生的脉冲信号,驱动6组发光二极管按一定的规律动态显示,从而起到指示行路方向的作用。电路主要由时基电路555、十进制计数器CD4017和显示电路组成。

觉得这篇文章有帮助吗?