红外遥控调光灯电路2

📅 发布时间:2013-09-26 23:35 👁️ 浏览:0 🏷️ 标签: 红外遥控 电路 调光灯

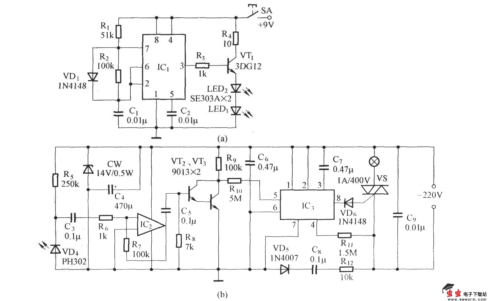
红外遥控发射图:

红外遥控调光灯电路2

红外遥控接收放大以及调光控制电路:

红外遥控调光灯电路2

红外发射器中的IC1,选用NE555,LM555等,IC2可用μA741或LM324.IC3用LS7232,也可选用CS7232,SM7232等.

觉得这篇文章有帮助吗?