红外自动水龙头

📅 发布时间:2013-09-26 23:25 👁️ 浏览:1 🏷️ 标签: 红外 自动水龙头

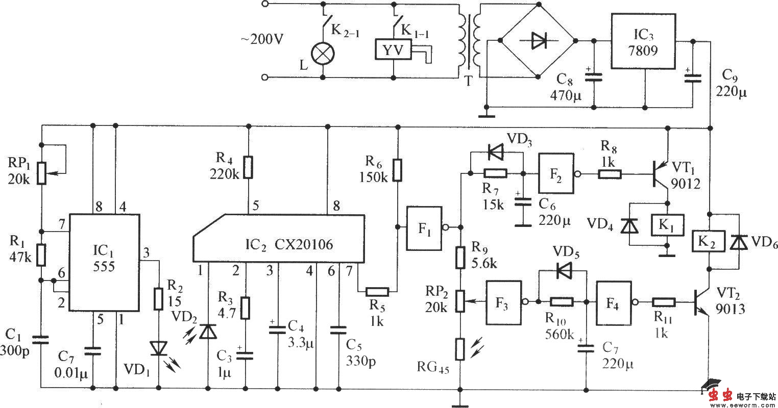
红外自动水龙头

该电路由以下几部分组成:

(1)红外发射器

它是一个由555电路组成的多谐振荡器,其振荡频率由RP1,R1,C1的数值决定,该电路的振荡频率为38kHz.

(2)红外接收电路

该电路由红外接收管VD2和CX20106组成.

(3)水阀门控制电路

该电路由控制门F1,F2,驱动管VT1和继电器K1组成.

(4)电灯控制电路

该电路由控制门F3,F4,驱动管VT2和继电器K2组成

觉得这篇文章有帮助吗?