
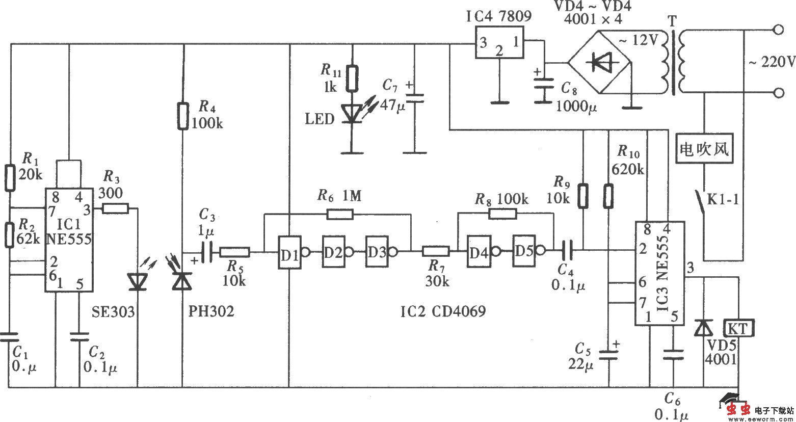
自动干手器是一种高档卫生洁具,广泛应用于宾馆酒店、机场车站、体育场馆等公共场所的洗手间。其工作原理只是采用一种红外线控制的电子开关,当有人手伸过来时,红外线开关将电热吹风机自动打开,人离开时又自动将吹风机关闭。成品的自动干手器将红外线控制开关和电热吹风机制作为一体,根据这个基本原理,用一只普通的电热吹风机,加装一个红外控制开关,就可组成一个自动千手器,其效果与成品自动干手机是一样的。如图所示为红外线控制自动干手器电路。该电路由红外线发射器、红外线接收放大器和开关控制器组成。

自动干手器是一种高档卫生洁具,广泛应用于宾馆酒店、机场车站、体育场馆等公共场所的洗手间。其工作原理只是采用一种红外线控制的电子开关,当有人手伸过来时,红外线开关将电热吹风机自动打开,人离开时又自动将吹风机关闭。成品的自动干手器将红外线控制开关和电热吹风机制作为一体,根据这个基本原理,用一只普通的电热吹风机,加装一个红外控制开关,就可组成一个自动千手器,其效果与成品自动干手机是一样的。如图所示为红外线控制自动干手器电路。该电路由红外线发射器、红外线接收放大器和开关控制器组成。