由TX-2/RX-2组成的四通道无线遥控玩具汽车

📅 发布时间:2013-09-27 04:30 👁️ 浏览:1 🏷️ 标签: TX RX 四通道 无线遥控

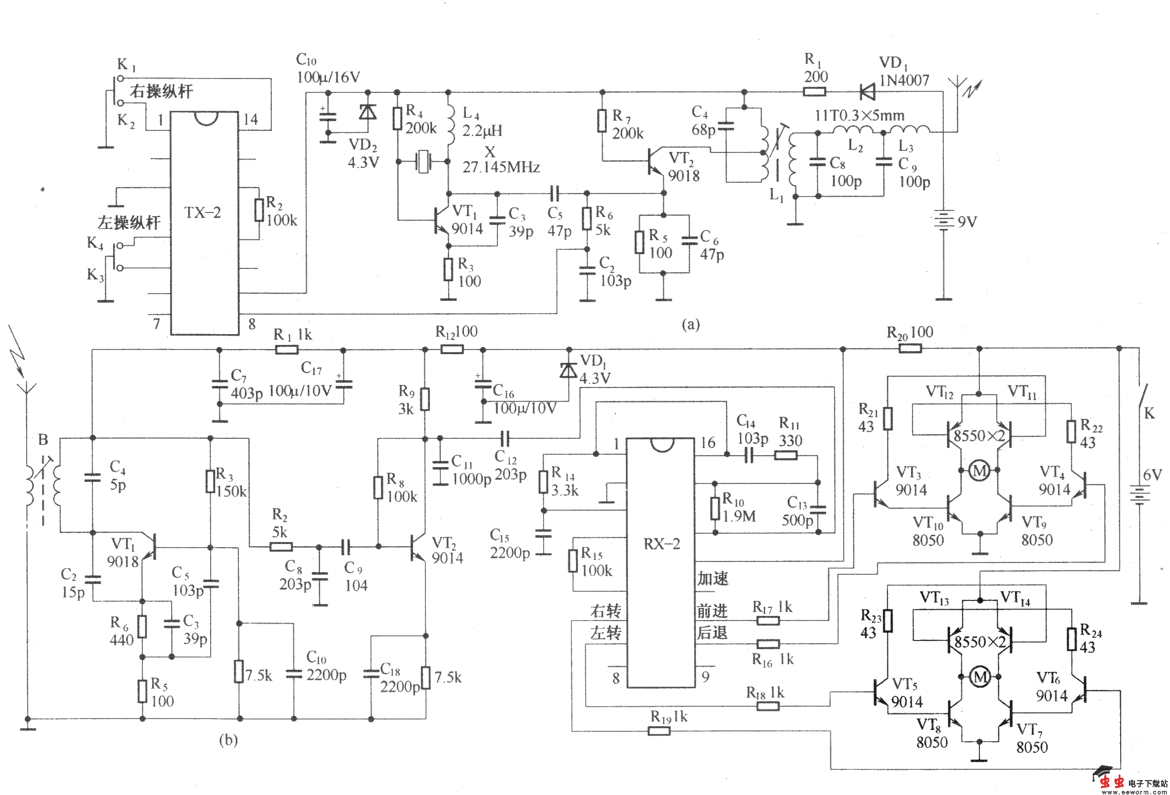
TX-2/RX-2是一对采用CMOS工艺制造的遥控专用集成电路.它具有功耗低,电源电压适用范围宽,工作稳定可靠,外围元件少等特点.TX-2是编码发射电路,RX-2是与TX-2配套使用的译码接收电路.

由TX-2/RX-2组成的四通道无线遥控玩具汽车发射电路如图(a)所示,接收器电路如图(b)所示.

由TX-2/RX-2组成的四通道无线遥控玩具汽车

觉得这篇文章有帮助吗?