


相关下载:
1、 最新版firmware (Aug 14,'00: R0.93) 包含源文件
firmware .zip
2、Control tools (Jul 2, '00)
tools.zip
材料清单
ItemPart NumberPart valueQtyMfr. Description
------------------------------------------ ----------------------------
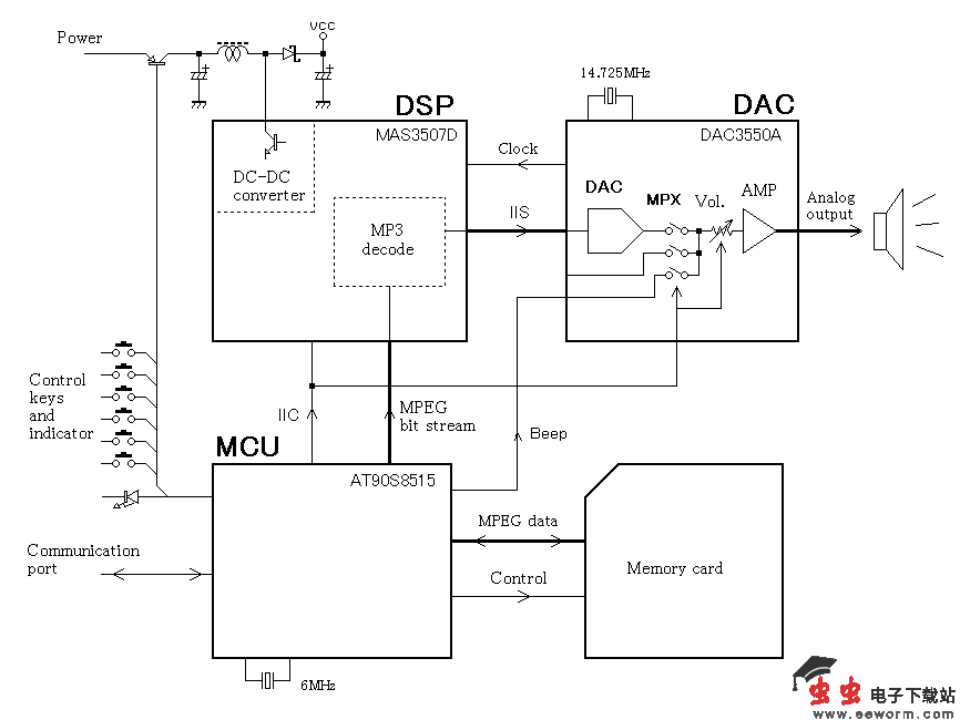
1 U1 AT90S8515 1AtmelAVR micro-controller
2 U2 PST600J 1MitsumiReset generator
3 U3 MAS3507D1Micronas MP3 decoder
4 U4 DAC3550A1Micronas Audio D/A converter
5 Q1 2SA1300 1ToshibaLow saturation, high hfe
------------------------------------------ ----------------------------
6 Q2,Q3,Q4 RN12053ToshibaWith built-in resisters
7 D1 1GWJ421ToshibaTypical shottky diode
8 D2,D3,D4 1SS3193ToshibaTypical swiching diode
9 D5 NSPG320BS 1Nichia Super high bright
10Y1 CST6.00MGW1Murata Ceramic resonator w/caps
------------------------------------------ ----------------------------
11Y2 14.725MHz 1 Crystal resonator
12C1 470uF 1 Alminium
13C2 330uF 1 Low ESR, OS-CON
14C3,C4,C7 4.7uF 3 Tantalum
15C5,C6220uF 2 Alminium
------------------------------------------ ----------------------------
16C8,C12,C18,100nF 6 Chip sized ceramic
C19,C20,C21
17C9,C10 470pF 2 Chip sized ceramic
18C15,C16,C111nF 3 Chip sized ceramic
19C1710nF1 Chip sized ceramic
20C13,C1422pF2 Chip sized ceramic
------------------------------------------ ----------------------------
21L1 22uH (1A) 1 Low resistance
22L2,L310uH2 Axial leaded
23R1,R4,R5,R6, 10k14 Chip sized
R7,R8,R9,
R10,R14,R16,
R17,R18,R19,
R28
24R2 300 1 Chip sized
25R3,R12,R26 100k3 Chip sized
------------------------------------------ ----------------------------
26R1118k 1 Chip sized
27R153.3k1 Chip sized
28R20,R21,R24, 1.5k5 Chip sized
R25,R30
29R13680 1 Chip sized
30R2768k 1 Chip sized
------------------------------------------ ----------------------------
31R22,R23472 Chip sized
32SW1,SW2,SW3, B3F-31006OmronPush button switch
SW4,SW5,SW6
33P1 HEC3300-01-0201Hoshiden DC jack (Voltage class 1)
34P2 22pin header1
35P3 HSJ0887-01-5101Hoshiden 3.5Dia stereo jack
------------------------------------------ ----------------------------
36P4 6pin header 1
37P5 B2B-EH1JST
38 CN015R-3113-0 1Yamaichi SmartMedia socket
39 Battery Box 1
数据存储用的是通用闪存卡(SmartMedia),广泛用于数码相机、MP3。见下图
[!--empirenews.page--]