本例介绍的温度控制器,采用LED发光二极管来模拟显示环境温度,且能在饲养室内温度低于设定温度值时自动接通电加热设备(电暖气或红外线灯泡等)的工作电源,当温度高于设定温度值时自动断开加热设各的工作电源,使饲养室内温度自动保持为设定温度。
电路工作原理
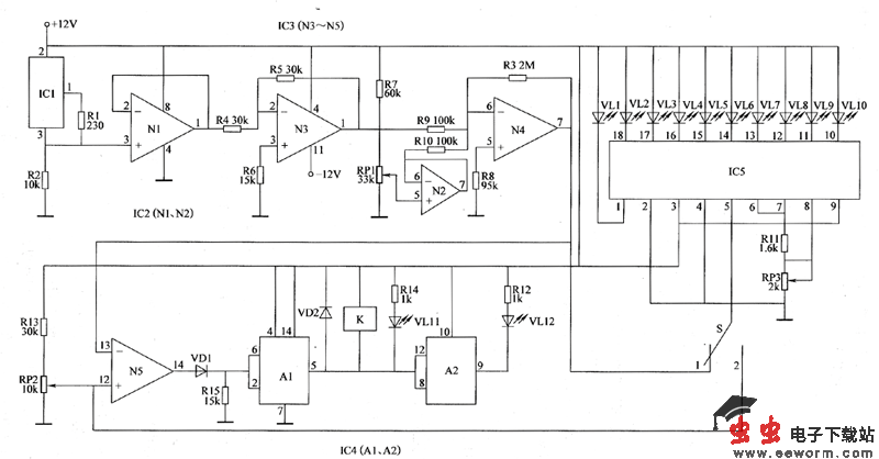
该养鸡场温度控制器电路由温度检测电路、温度控制电路和温度模拟显示电路组成,如图所示。

温度检测电路由集成温度传感器IC1、运算放大器集成电路IC2(N1、N2)、IC3(N3~N5)内部的N3、N4、电阻器R1~R10和电位器RP1组成。
温度控制电路由IC3内部的N5、二极管VD1、VD2、双时基集成电路IC4、电阻器R12~R15、发光二极管VL11、VL12、电位器RP2和继电器Κ组成。
温度模拟显示电路由LED显示驱动集成电路IC5、控制开关S、电阻器R11、电位器RP3和发光二极管VL1~VL10组成。
集成温度传感器IC1用来检测环境温度,其3脚的输出电压随着环境温度的上升而增高。
在饲养室内温度为20℃时,IC1的3脚电压为2.93V,运算放大器N4的输出端(IC3的7脚)电压为0V(当温度低于20℃时,N4的输出端为负值),IC5各输出端均输出高电平,VL1~VL10均不亮。
当饲养室内温度为21℃时,N4的输出电压为0.2V,IC5的1脚变为低电平,VL1发光,指示温度为21℃;当饲养室内温度上升至22℃时,N4的输出电压为0.4V,IC5的1脚和18脚均输出低电平,VL1和VL2均发光,指示温度为22℃……。当饲养室内温度上升至30℃时,N4的输出电压为2V,IC5各输出端均输出低电平,VL1~VL10全部点亮,指示温度为30℃。
S是温度指示/温度控制开关。将S置于“1”位置时,温度控制器显示环境温度;将s置于“2”位置时,可通过调节RP2的阻值来设定控制温度。
例如若需要控制的温度为25℃,则应先将S置于“2”位置,调节RP2,使N5的正相输人端(IC3的12脚)电压为1V,使VL1~VL5均点亮;然后再将S置于“1”位置,温度控犁器即可根据设定的温度值对环境温度进行控制(使用时应根据实际需要来设定控制温度)。
当饲养室内温度低于25℃时,N4输出电压低于1V,N5输出高电平,使VD1导通,IC4内部的触发器Al因2脚和6脚加人高电平触发脉冲而翻转,其5脚输出低电平,K吸合,其常开触点将电加热设备的工作电源接通,使环境温度上升。同时VL11点亮,指示电加热设各在工作。此时IC4的8脚和12脚为低电平,9脚输出高电平,VL2不发光。
当饲养室内环境温度超过25℃时,N4的输出电压高于1V,使N5输出低电平,VD1截止,IC4内触发器A1又翻转,5脚输出高电平,K释放,将电加热设备的工作电源切断而停止加温,VL11也熄灭。与此同时,IC4内触发器A2因8脚和12脚产生高电平触发脉冲而翻转,9脚输出低电平,VL12点亮,指示电加热设备处于断电状态。
电加热设各断电后,环境温度又开始下降,当温度低于25℃时,K又吸合,使电加热设备通电工作丽开始加温,如此周而复始,使饲养室内温度保持在25℃左右。
元器件选择
R1~R15均选用又1/4W碳膜电阻器或金属膜电阻器。
RP1和RP3均选用有机实心可变电阻器;RP2选用线性电位器。
VD1和VD2均选用1N4007型硅整流二极管或1N4148型硅开关二极管。
VL1~VL12均选用Φ5mm的发光二极管,VL11选绿色,VL1~VL10和VL12均选红色。
IC1选用SL234M型集成温度传感器;IC2选用LM358型双运放集成电路;IC3选用LM324型四运放集成电路;IC4选用NE556型双时基集成电路;IC5选用LM3914或SF3914型LED显示驱动集成电路。[!--empirenews.page--]
K选用12V直流继电器,其控制触头的电流容量应根据电加热设备的功率而定。
S选用单极双位拨动式开关。
电路调试
电路安装完毕后,接通12V直流电源进行调试。先调节RP1的阻值,使(IC2的7脚)在环境温度为25℃时为2.93V。
在IC5的5脚加人2V电压(s应置于“1”位置),调节RP3的阻值,使VL1~VL10刚好全部点亮。
为测试温度控制器是否能正常工作,可调整RP2的阻值,设定⒛~30℃之间的某一温度为控制温度(例如26℃)后,将S置于“1”位置,再用电吹风对着IC1加热,若VL1~VL6逐个点亮、且在VL6点亮后,K迅速释放,VL12发光,则说明该温度控制器已能正常工作。