电路工作原理
该温室大棚地热线控制器电路由电源电路和加温控制电路组成,如图所示。
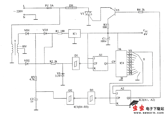
电源电路由熔断器FU、电源变压器T、整流二极管VD1~VD3、电阻器R1、三端稳压集成电路IC 1和滤波电容器C1组成。
加温控制电路由电阻器R2~R5、电容器C2、稳压二极管VS、非门施密特触发器集成电路IC2(D1~D3)、JK触发器集成电路IC3(A1、A2)、计数/脉冲分配器集成电路IC4、选择开关S、晶体管V、晶间管VT和地热线EH组成。
交流220V电压经T降压、VD1~VD3整流后,一路经RI限流、IC1稳压为+6V,作为IC2~IC4的工作电源;另一路经R2限流、VS钳位取样及IC2内部的非门施密特触发器D1整形处理后,得到电源过零正脉冲,作为IC3内部JK触发器A1的时钟信号,使A1输出的时钟脉冲与电源周波同步。
VD1整流后的电压经R5、C2延时及IC2内部的非门施密特触发器D2、D3整形后,得到比电源周波稍滞后的同步正脉冲信号,作为IC3内部JK触发器A2的时钟信号。
IC4对JK触发器A1输出的时钟脉冲进行计数分频处理后,从其YO~Y9端依次轮流输出一个周波时问的高电位。
S为周波比率选择开关。若将S置于YO端(1/10位),则在第1个过零脉冲到来时,因IC4的YO端输出高电平,Y1端输出低电平,当第一个电源周期同步脉冲加入JK触发器A2的CP端时,由Q2端输出高电平,使V导通,VT受触发而导通,地热线EH通电工作。当第2个电源周期同步脉冲加入JK触发器A2的CP端时,由于此时IC4的YO端变为低电平,Y1端输出高电平,JK触发器A2的Q2端输出低电平,V和VT截止,EH断电停止加温。即S置于YO端时,EH在交流电的10个周波时间内仅工作1个周波时间,有9个周波时间内处于断电不工作状态。

图 温室大棚地热线控制器电路
若将S置于IC4的Y1端(2/10位),则EH在交流电的10个周波时间内,仅有两个周波时间内是通电工作的,有8个周波时间内是不工作的,依次类推。
该控制器未设置温控装置,若需要温度控制,可在电源输入回路申接一只温控器。
元器件选择
R1~R3和R5均选用1/2W金属膜电阻器;R4选用1/4W金属膜电阻器。
C1和C2均选用耐压值为16V的滤电解电容器。
VD1~VD3选用1N4007型硅整流二极管或2CP10型硅普通二极管。
VS选用1/2W、3.5V的硅稳压二极管。
V选用3DG12或58050型硅NPN晶体管。
VT选用10A、600V的双向晶闸管。
IC1选用LM7806型三端稳压集成电路;IC2选用CD40l06或CC40106型六非门施密特触发器集成电路;IC3选用CD4027型双JK触发器集成电路;IC4选用CD4017或CC4017、MC14017型十进制计数/脉冲分配器集成电路。
S选用单极十位波段开关。
T选用5~8W、二次电压为两组18V的电源变压器。
EH选用大棚温室专用地热线,总功率应在2kW以下。