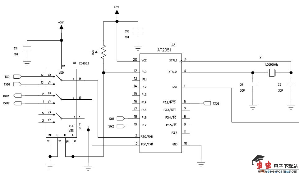
CD4053组成的单片机串口复用电路

📅 发布时间:2013-10-07 06:30 👁️ 浏览:0 🏷️ 标签: 4053 CD 单片机串口 电路

CD4053组成的单片机串口复用电路,只适用于两路串行信号不同步的情况下使用。(电路只在理论层面上获得了通过,未量产,请广大网友检验)

CD4053组成的单片机串口复用电路

觉得这篇文章有帮助吗?