
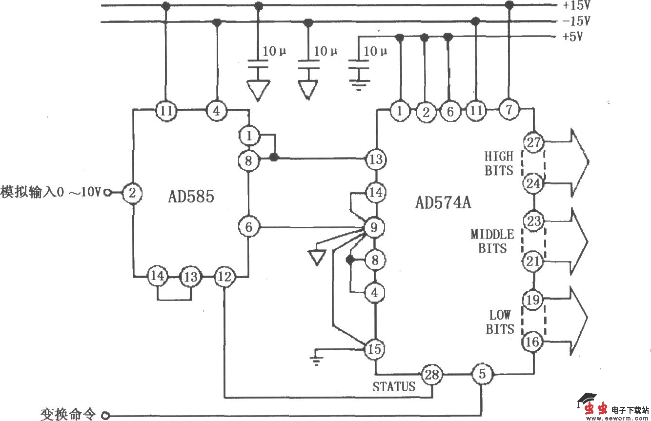
如图所示为AD585的12bit A/D变换系统电路。AD585具有快速的采样时间,因此可应用于多通道数据采集系统中,完成高频信号和高通过率的高速A/D变换。AD585完成信号的采样保持工作, AD574A完成信号的模数转换任务。0~10V模拟信号由AD585的2脚输入,采样保持后由8脚输出到AD574A的13脚,经过AD574A将模拟信号转换为12bit数字信号输出。采样保持状态由AD574A的STATUS端(28脚)输出控制信号到AD585的HOLD端(12脚)完成。当HOLD=0时,电路处于采样状态;当HOLD=1时,电路处于保持状态。信号的通过率为26.3kHz,最大信号输入频率为13.1kHz。