XTR106热电偶测量环电路

📅 发布时间:2013-10-06 07:35 👁️ 浏览:1 🏷️ 标签: XTR 106 热电偶 测量

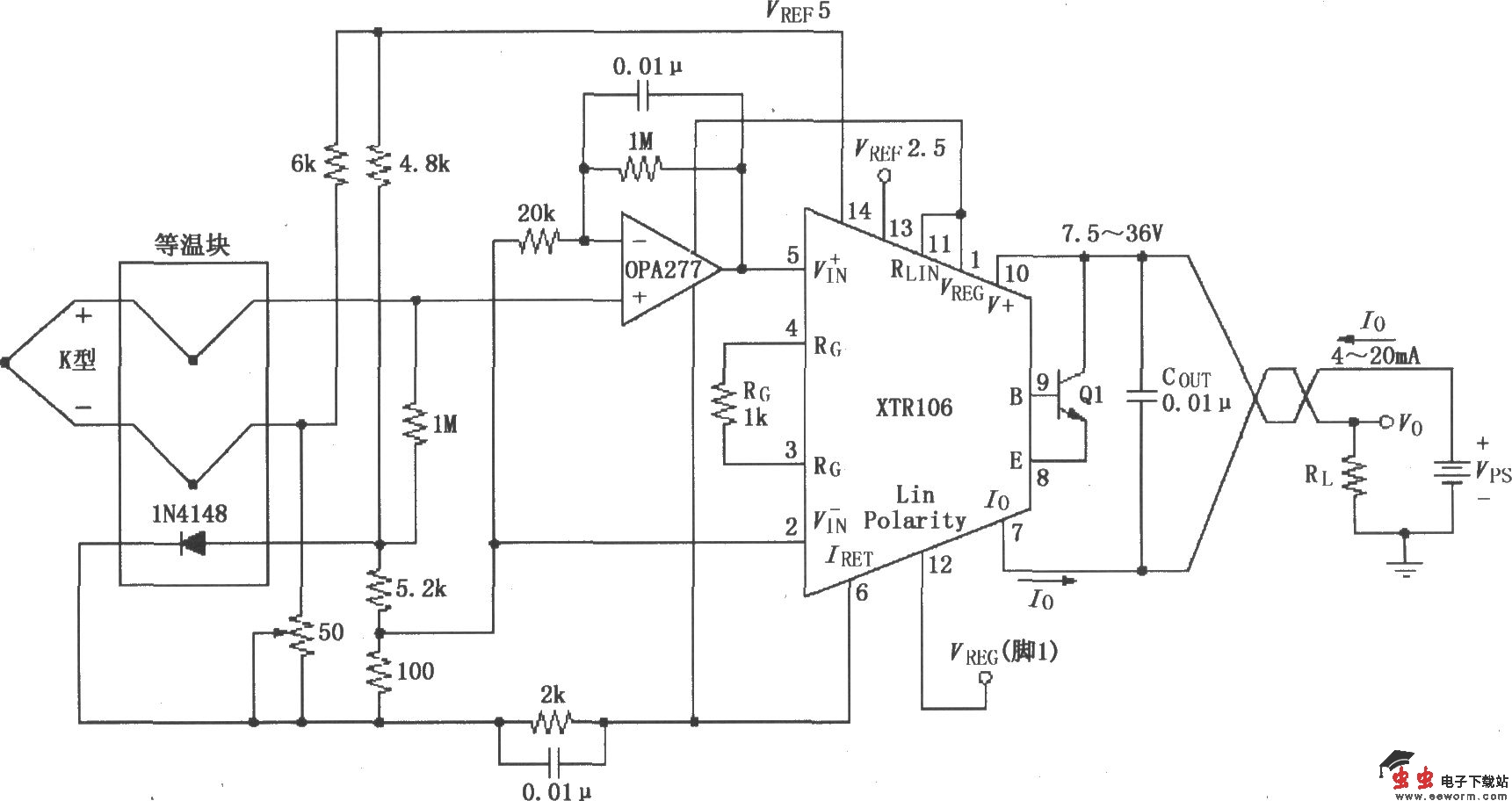
XTR106热电偶测量环电路

如图所示为具有二极管冷端补偿的低失调、低漂移热电偶测量环电路。由OPA277构成同相放大器,利用同相放大器的高输入阻抗特性来降低热电偶失调和环路漂移。50Ω电位器用于校准,可调节放大器同相输入端偏置,使K型热电偶在工作温度范围对应的输出电流为4~20mA。

觉得这篇文章有帮助吗?