XTR105远程RTDs探测三线连接电路

📅 发布时间:2013-10-06 05:30 👁️ 浏览:0 🏷️ 标签: RTDs XTR 105 远程

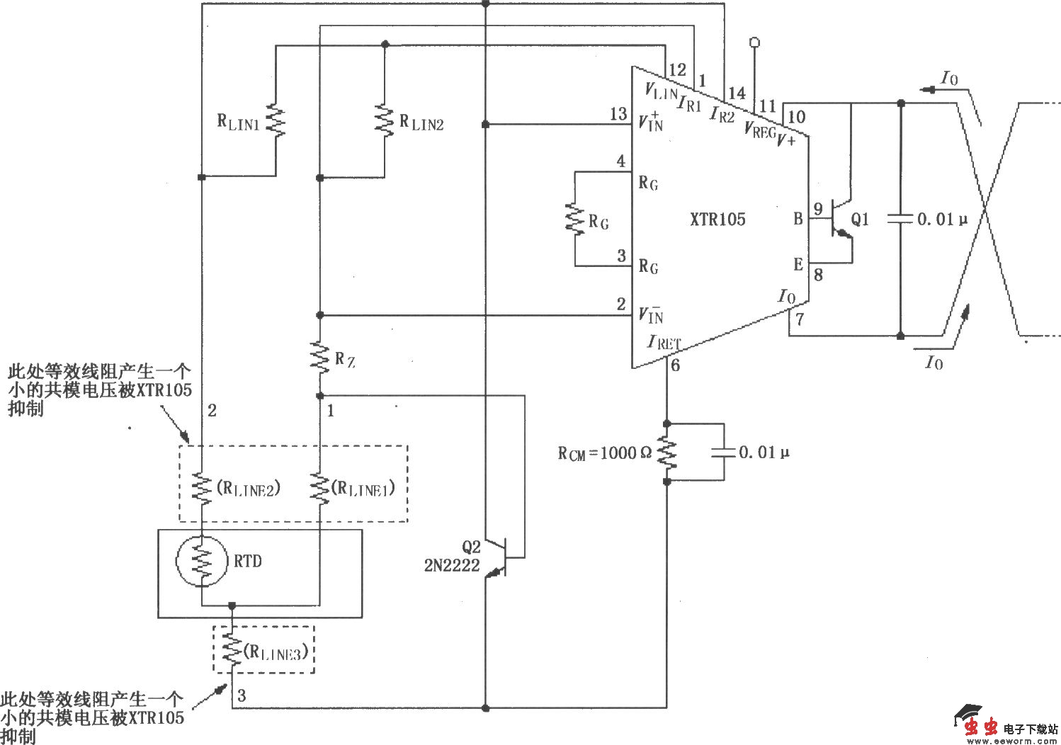
XTR105远程RTDs探测三线连接电路

如图所示为XTR105远程RTDs探测三线连接电路。电阻精度为1%。Q2可选择,当任一RTD端开路时,输出电流随之变化。如当1端开路时,Io=2.2mA;当2端开路时,Io=27mA;当3端开路时,Io=2.2mA。

觉得这篇文章有帮助吗?