由ISO120与PWS740构成的八通道隔离式0~20mA电流环电路

📅 发布时间:2013-10-06 00:00 👁️ 浏览:0 🏷️ 标签: ISO 120 740 PWS

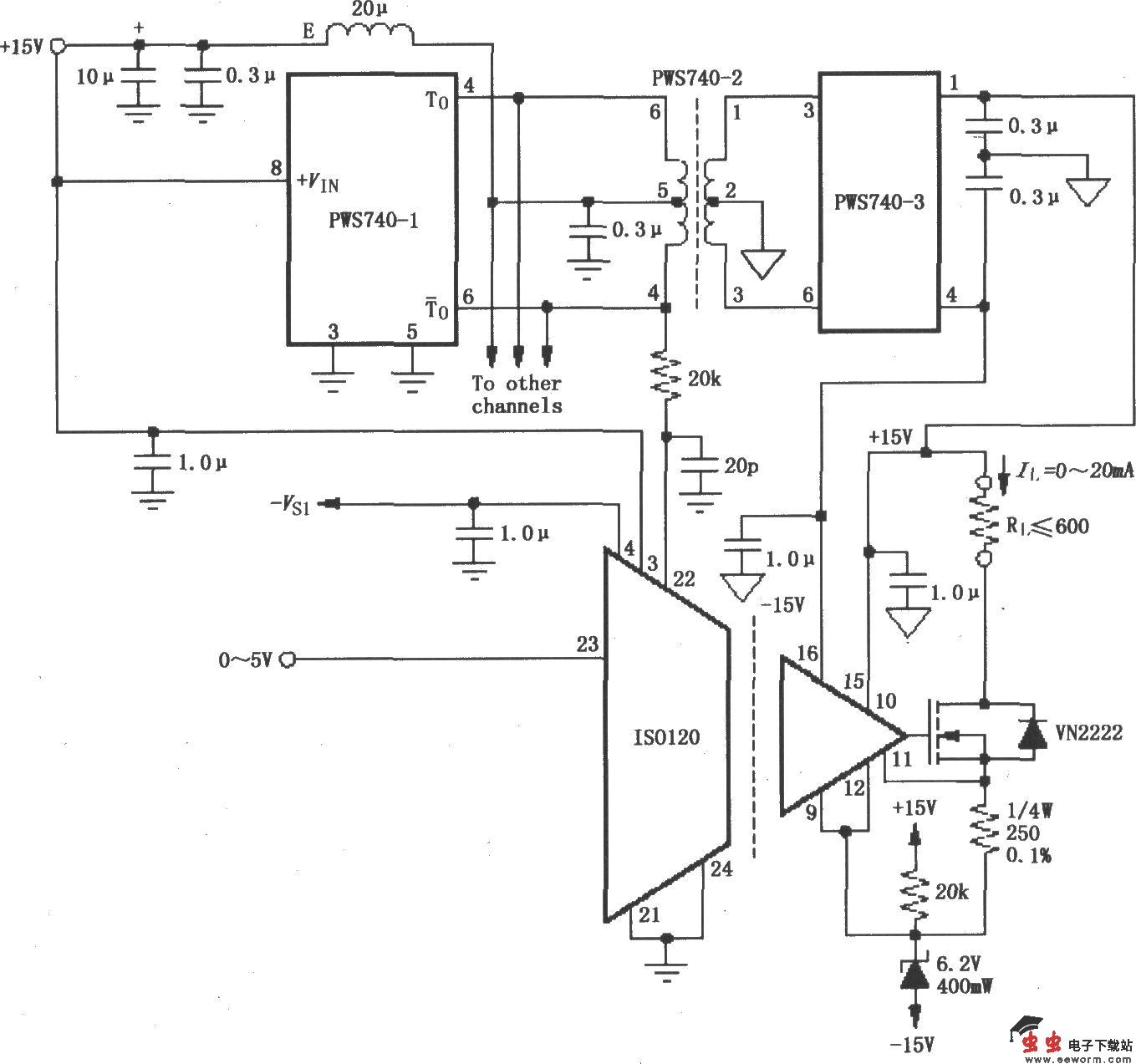
由ISO120与PWS740构成的八通道隔离式0~20mA电流环电路

如图所示为由ISO120与PWS740构成的八通道隔离式0~20mA电流环电路。图中只画出了一个通道,电路将输入的0~5V电压转换为电流输出,由VN2222管驱动产生0~20mA电流,加到负载RL。因为采用隔离放大器ISO120与隔离电源PWS740配合,把信号输入端的信号、电源和地与输出端的信号、电源和地完全隔离开来,所以该电路的抗干扰性能极好。

觉得这篇文章有帮助吗?