
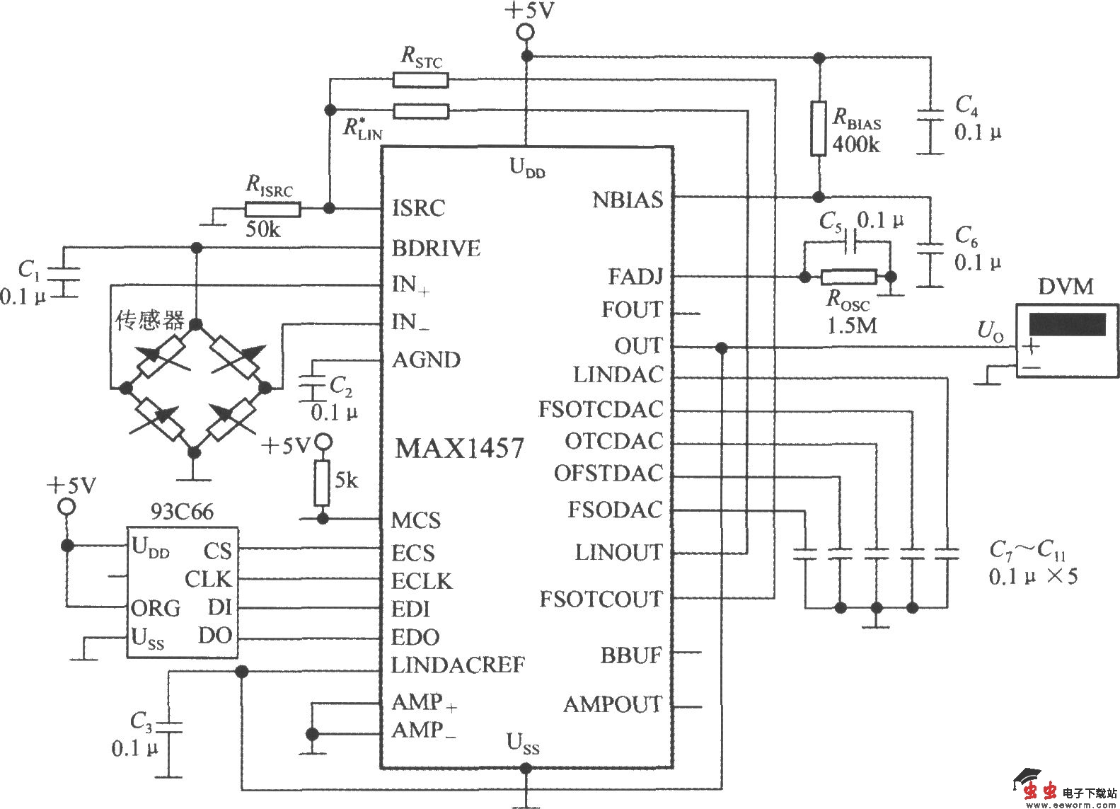
数字式高精度压力测试仪的电路如图所示。MAX1457的外部只读存储器选用93C66型4096b E2PROM。上电后MCS端被拉成高电平,选中主芯片。 5V电源经过电阻RBIAS(400kΩ)给偏置电路提供合适的偏压。C2、C4和C6均为退耦电容。C1、C3、C5、C7~C11均为旁路电容。取RISRC=50kΩ时,激励电流为0.5mA。RSTC为满量程温度系数补偿电阻,R*LIN为非线性校准电阻(亦可不用)。传感器产生的压力信号经过MAX1457处理后,从OUT端输出到数字电压表(DVM),显示出被测压力值。