
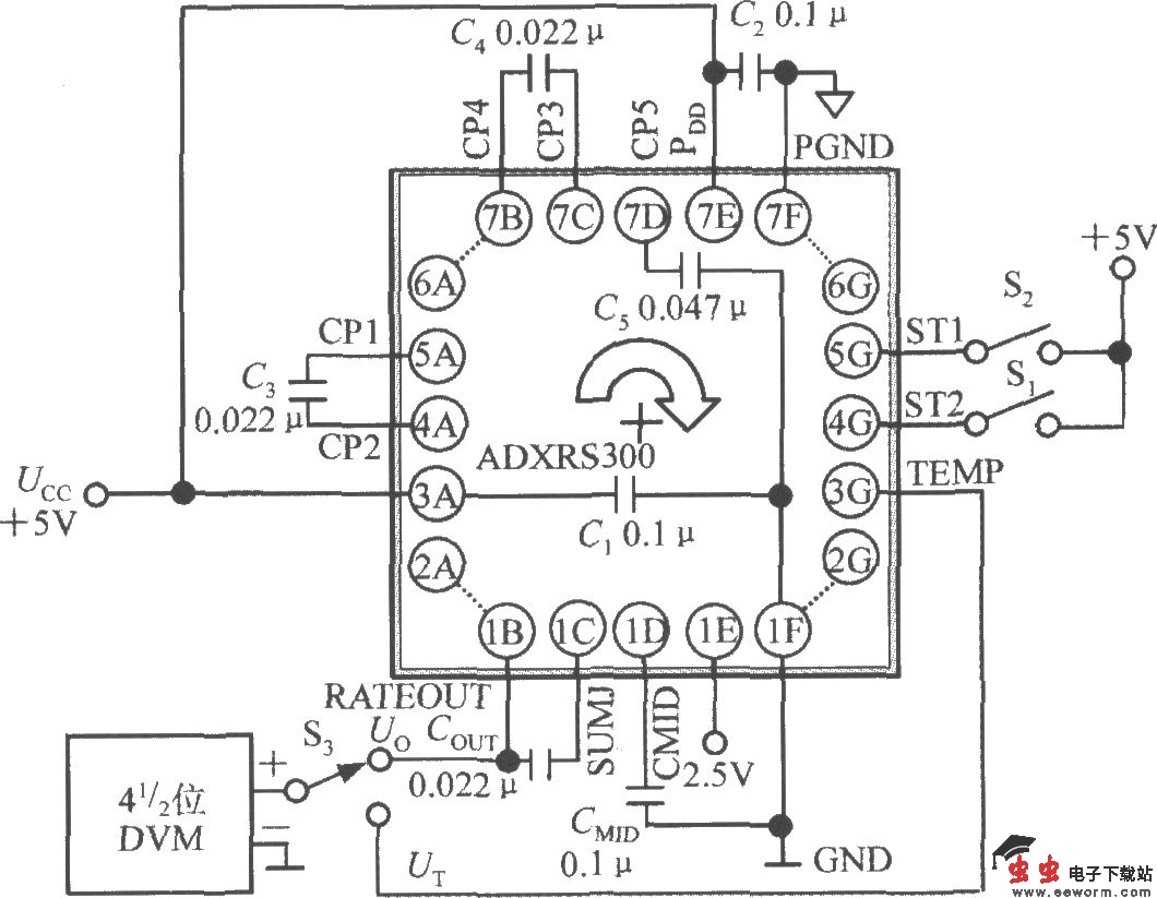
如图所示为由单片偏航角速度陀螺仪ADXRS300构成的角速度测量仪的电路。该仪表采用 5V电源供电。角速度电压信号和温度电压信号分别送给20V量程的4 1/2位数字电压表(DVM)。S3为测量角速度/温度的选择开关。将角速度读数除以灵敏度,就得到αv值,分辨率为0.1(o)/s。同理可计算出T值,分辨力为0.1℃。S1、S2均为自检开关。闭合S2时ST1端接高电平,对角速度传感器进行自检,此时可模拟一个-50(o)/s的角速度信号,使RATEOUT端产生-280mV的电压变化量(从2.50V降为2.22V)。同理,闭合Sl时能模拟一个 50(o)/s的角速度信号,使RATEOUT端产生 280mV的变化量(从2.50V升至2.78V)。而且,即使同时闭合S1、S2也不会损坏芯片,只是因两个角速度传感器不可能完全匹配,此时输出端电乐会偏离零点。 如果在上电过程中将ST1端(或ST2端)置成高电平,还可进行上电自检。要想构成角速度检测系统,需增加A/D转换器、单片机,再配上键盘,显示器等外围电路