
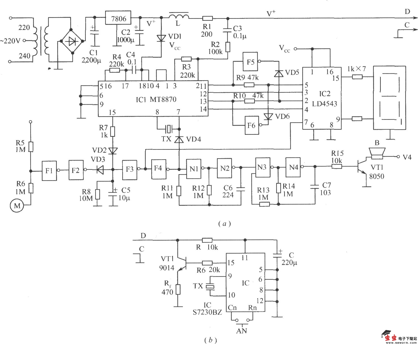
数显病员呼叫装置对减轻护理人员劳动强度,方便病员与医务人间的联系起到了很重要的作用。图(a)为主机电路图,图(b)为分机电路原理图。IC选择MT8870,亦可用同类型电路代替,如CM8870E等,IC2亦可用MC14543B等代用;F1~F6合用一片CD4069UBP无缓冲门非门电路,N1~N4合用一片四-2输人与非门电路CD4011BP。数码管选用共阴型,如用共阳型,则需将IC2的6脚接Vcc,分机IC可选用任何型号的DTMF拨号IC。T可用4.433MHz或3.58MHz的晶振(8MHz以上的高频晶振亦可应用,但晶振频率超过16MHz时,“1”键反应不灵敏,但可用“11”键代替)。L可用电话机负担通话电路所用的隔离电感。其他元器件如图所示。