超外差式接收模块CS906

📅 发布时间:2013-09-28 06:10 👁️ 浏览:1 🏷️ 标签: 906 CS 外差式 接收模块

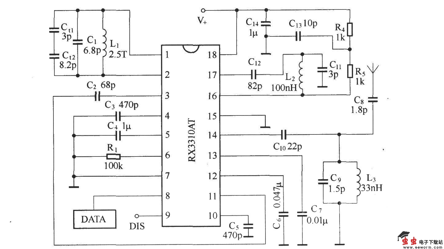
如图所示是一种幅度偏移键控(ASK)超外差式接收模块的原理图,型号为CS906,它的外形尺寸及外引线与CS902完全相同,中心频率为315MHz,可直接代换CS902,但性能远高于CS902。CS906的内部核心电路器件是一只单片超外差接收集成电路RX3310AT。

觉得这篇文章有帮助吗?