
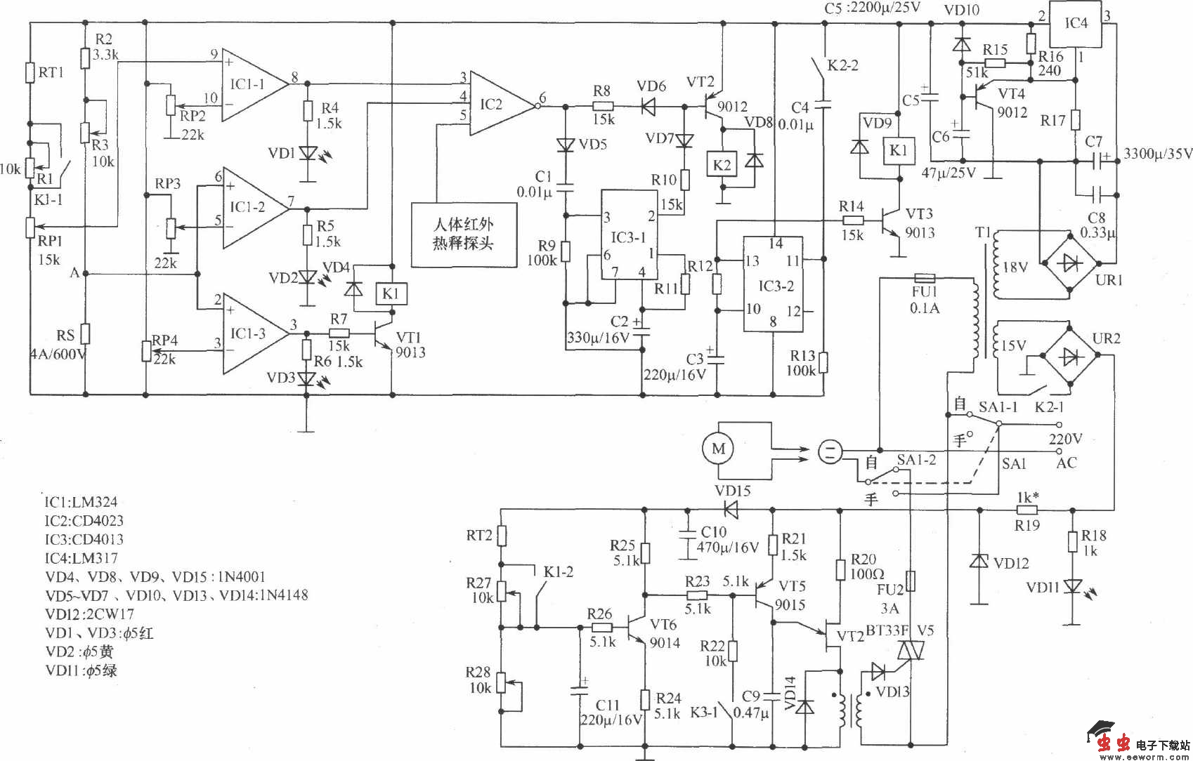
该控制器用于电扇作自动控制。电扇的作用是使空气流动,将人体汗液迅速挥发,吸收身体的热量,使人感觉凉爽。事实上,人感觉热不热,并不是由气温一种因素所决定,当空气相对湿度较大时,虽然气温并不太高,仍会感到闷热,所以相对湿度的影响也不能忽略。如图所示的控制器除考虑气温外,还考虑了相对湿度的影响。当空气相对湿度在70%以下,气温在30℃以上,并有人在监控范围内时,电扇将自动启动。气温升高,电扇转速随之增加,送风量加大;反之,电扇转速减小,送风量自动减少。当空气相对湿度在80%以上,气温在28℃以上,且有人在监控范围内时,电扇会自动启动,同样,电扇转速也会随气温变化而变化。当相对湿度或气温低于规定的标准或在监控范围内无人时,电扇不启动,若正处在运行之中时,经延时后即停止转动。