卫生间自动排气扇

📅 发布时间:2013-09-27 06:55 👁️ 浏览:5 🏷️ 标签: 自动 排气扇

卫生间自动排气扇

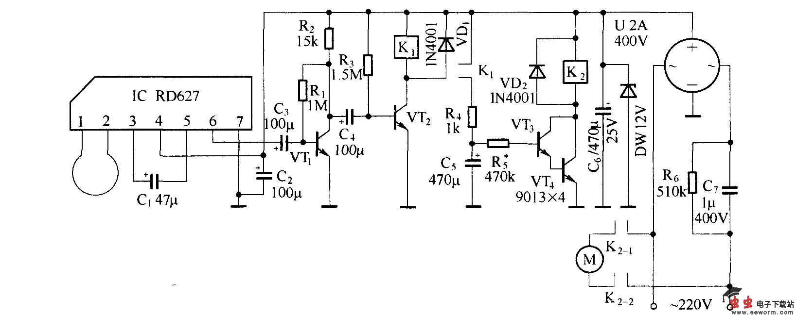
卫生间自动排气扇是在原排气扇的基础上增加一套自动控制装置,可做到人进则开,人走后自动关闭,使用起来方便灵活。其电路原理上图所示。

觉得这篇文章有帮助吗?