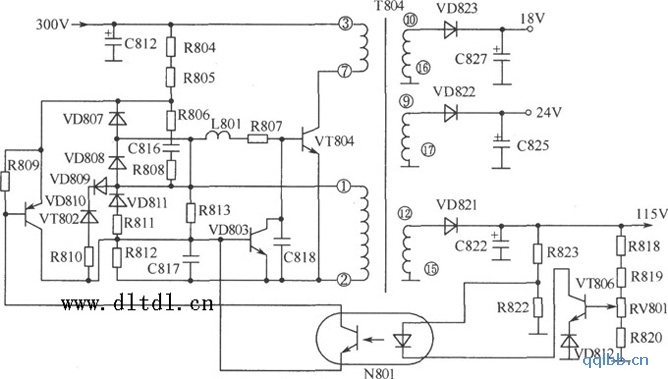
如图所示为彩电开关稳压电源中的部分电路,稳压电路由VT806、VT802、N801及VT803等组成,稳压电路的取样电压取自开关电源115V输出端,VT806发射极接6.2V稳压管VD812。当开关电源的输出电压升高时,VT806的基电极电位上升,集电极电流增大,流过光电耦合器N801中发光二极管的电流增大,发光强度增大,则N801中的光敏三极管的导通电流增大,R809上的压降增大,VT802基极电位下降,集电极电流增大,VT803基极电位迅速上升,VT803导通电流加大,对开关管VT804基极电流的分流加大,使VT804提前退出饱和状态。开关管导通时间缩短,开关电源次级输出电压下降而恢复到正常值。当开关电源输出电压下降时稳压电路的工作过程与上述过程相反,从而保证输出电压的稳定。因此光电耦合器N801起着控制作用,同时使市电与稳压输出隔离。
