光电耦合器组成的圣诞节彩灯电路

📅 发布时间:2013-09-12 00:00 👁️ 浏览:29 🏷️ 标签: 光电耦合器 圣诞节 彩灯电路

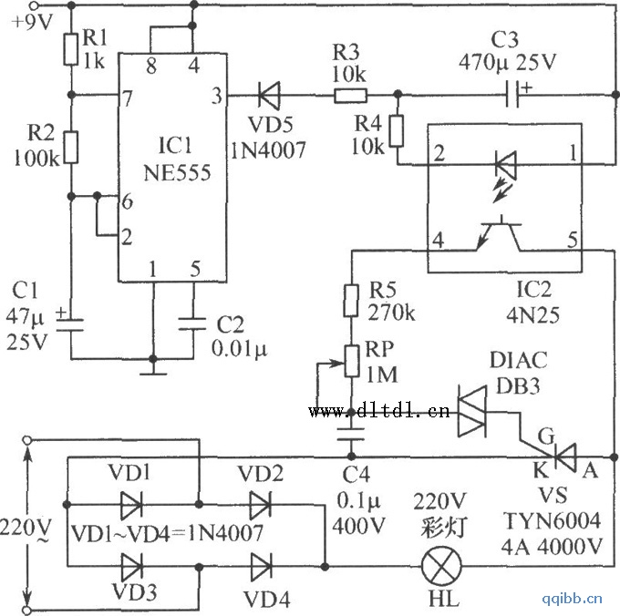
   如图是一款极具吸引力的圣诞节彩灯电路。当接通电源时,彩灯HL会逐渐变亮;当它达到最亮时,会自动逐渐变暗;等亮度达到最暗时,又会自动逐渐变亮,如此不停循环。整个变化过程平滑。彩灯HL的亮度变化过程取决于电容C3的充电放电。当IC1(NE555)的3脚输出为高电平时,电容C3开始放电,通过IC2(CN25)的光电隔离,彩灯HL的亮度开始下降。IC1在这里设置为无稳振荡器,其频率由R1、R2和C1决定。

觉得这篇文章有帮助吗?