⭐ 欢迎来到虫虫下载站! | 📦 资源下载 📁 资源专辑 ℹ️ 关于我们
⭐ 虫虫下载站
🔐 登录 📝 注册
虫虫下载站
虫虫下载站
专业电子工程师资源平台
📤 上传资源
  • 🏠 首页
  • 📦 资源下载
  • 📁 资源专辑
  • 🔧 热门软件
  • ⭐ 精品资源
  • 🎓 基础知识
  • 📐 电路图
  • 📚 电子书
  • 🔢 在线计算器
  • 🔍 代码搜索
🏠 首页 › 📐 电路图 › 光电电路

📐 光电电路

📊 共 429 个电路图 🎨 设计参考
ZD—30C和ZD-30D型自动定电路图

ZD—30C和ZD-30D型自动定

📅 01-01 查看 →
负阻发光二极管振荡电路电路图

负阻发光二极管振荡电路

📅 01-01 查看 →
感光式振荡电路电路图

感光式振荡电路

📅 01-01 查看 →
5kHs光电池振荡电路电路图

5kHs光电池振荡电路

📅 01-01 查看 →
光电式点火电路电路图

光电式点火电路

📅 01-01 查看 →
鸣铃检波电路电路图

鸣铃检波电路

📅 01-01 查看 →
相位检波电路电路图

相位检波电路

📅 01-01 查看 →
发光二极管用的积分(正交电路图

发光二极管用的积分(正交

📅 01-01 查看 →
50MH2光电检波电路电路图

50MH2光电检波电路

📅 01-01 查看 →
白色LED驱动电路电路图

白色LED驱动电路

📅 01-01 查看 →
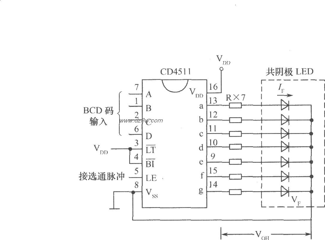
CD4511驱动共阴极LED数码电路图

CD4511驱动共阴极LED数码

📅 01-01 查看 →
GZQ-100型LED光柱显示器电路图

GZQ-100型LED光柱显示器

📅 01-01 查看 →
16×16、Φ5mm光点彩色点电路图

16×16、Φ5mm光点彩色点

📅 01-01 查看 →
LED流动显示电子钟硬件电电路图

LED流动显示电子钟硬件电

📅 01-01 查看 →
数显病员呼叫装置电路电路图

数显病员呼叫装置电路

📅 01-01 查看 →
数显病员呼叫装置主机电电路图

数显病员呼叫装置主机电

📅 01-01 查看 →
病房病员报讯显示器电路电路图

病房病员报讯显示器电路

📅 01-01 查看 →
发光数字电路电路图

发光数字电路

📅 01-01 查看 →
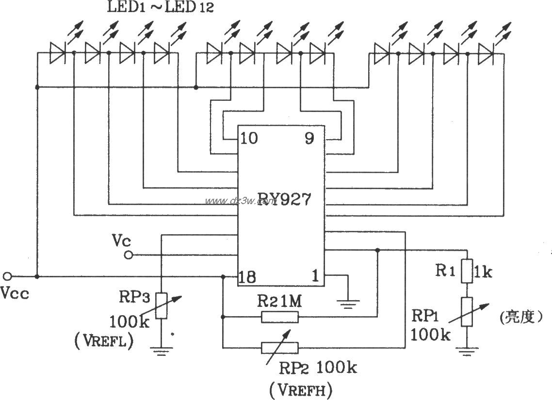
RY927多段LED驱动线性显电路图

RY927多段LED驱动线性显

📅 01-01 查看 →
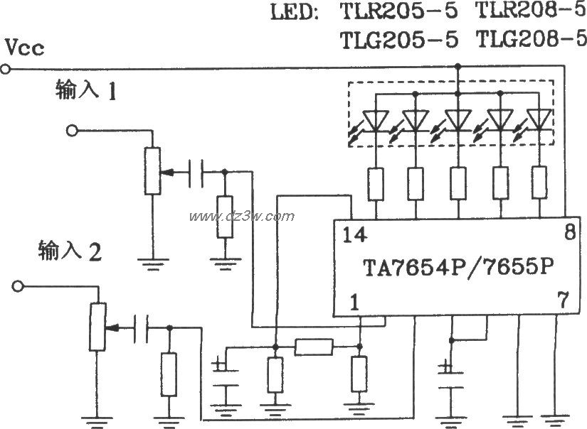
TA7654P/TA7655P构成5点电路图

TA7654P/TA7655P构成5点

📅 01-01 查看 →
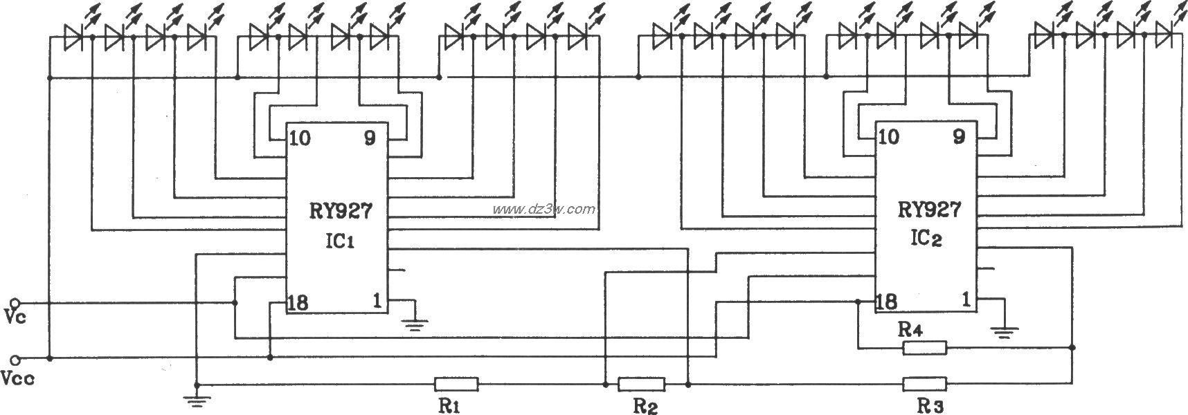
两只RY927联级应用电路电路图

两只RY927联级应用电路

📅 01-01 查看 →
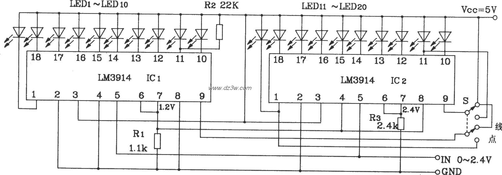
两块LM3914构成的20位LE电路图

两块LM3914构成的20位LE

📅 01-01 查看 →
M3916构成VU计电路电路图

M3916构成VU计电路

📅 01-01 查看 →
LM3914构成点显示线溢出电路图

LM3914构成点显示线溢出

📅 01-01 查看 →
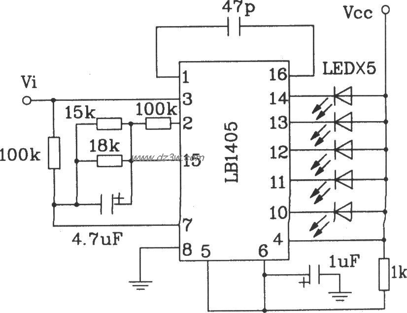
LB140五位LED电平指示驱电路图

LB140五位LED电平指示驱

📅 01-01 查看 →
LM3914系列点/线图形LED电路图

LM3914系列点/线图形LED

📅 01-01 查看 →
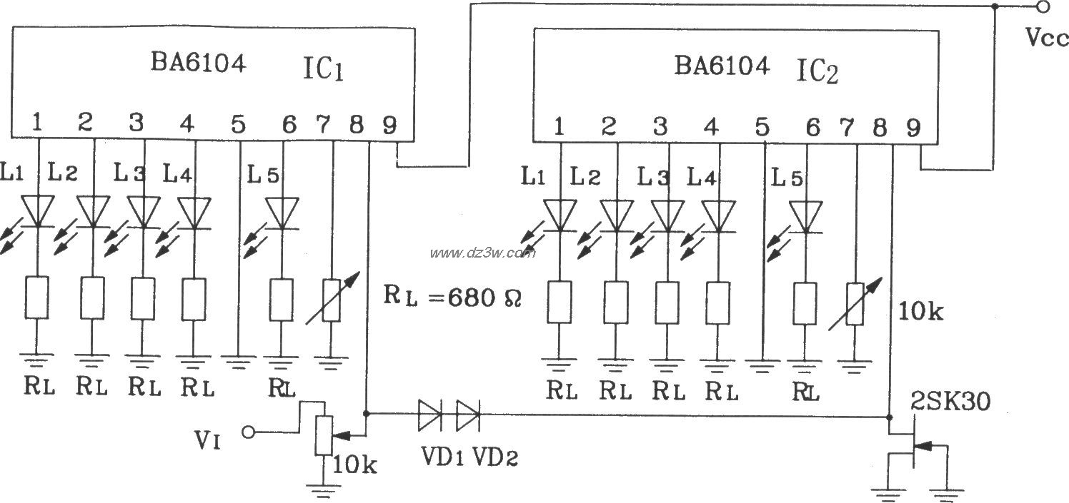
2块BA6104五位LED电平表电路图

2块BA6104五位LED电平表

📅 01-01 查看 →
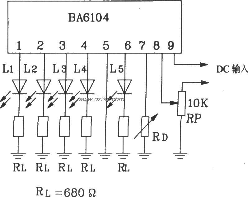
BA6104五位LED电平表驱动电路图

BA6104五位LED电平表驱动

📅 01-01 查看 →
BL6124五位LED电平表驱动电路图

BL6124五位LED电平表驱动

📅 01-01 查看 →
基本的光电耦合器电路电路图

基本的光电耦合器电路

📅 01-01 查看 →
  • 首页
  • « 上一页
  • 1
  • 2
  • 3
  • 4
  • 5
  • 6
  • 7
  • 8
  • 9
  • 10
  • 下一页 »
  • 末页
🔐 用户登录
加载中...

加载登录表单中...

🎁 免费注册送10积分
加载中...

加载注册表单中...

🔑 找回密码
加载中...

加载表单中...

🔐 需要登录
🔒

登录后即可使用!

🎁 新用户注册立即送10积分
积分可用于下载资源,免费获取优质技术资料
🚪 退出登录
👋

确认要退出登录吗?

退出后需要重新登录才能下载资源

关于虫虫

虫虫下载站是专业的电子工程师资源分享平台,汇聚 622,478+ 优质资源,为工程师提供免费、专业的技术资料。

🌐

快速链接

  • 📦 资源下载
  • 📁 资源专辑
  • 📐 电路图库
  • 📚 电子书籍
  • 🧮 在线计算器

帮助中心

  • 📋 服务条款
  • ℹ️ 关于我们
  • ⚠️ 免责声明
  • 🗺️ 网站地图

联系我们

扫码关注我们

虫虫下载站二维码

虫虫小帮手

© 2011-2025 虫虫下载站 - 专业的电子工程师资源分享平台 | 让技术资源触手可及

京ICP备2021023401号-1