⭐ 欢迎来到虫虫下载站! | 📦 资源下载 📁 资源专辑 ℹ️ 关于我们
⭐ 虫虫下载站
🔐 登录 📝 注册
虫虫下载站
虫虫下载站
专业电子工程师资源平台
📤 上传资源
  • 🏠 首页
  • 📦 资源下载
  • 📁 资源专辑
  • 🔧 热门软件
  • ⭐ 精品资源
  • 🎓 基础知识
  • 📐 电路图
  • 📚 电子书
  • 🔢 在线计算器
  • 🔍 代码搜索
🏠 首页 › 📐 电路图 › 其他电路

📐 其他电路

📊 共 894 个电路图 🎨 设计参考
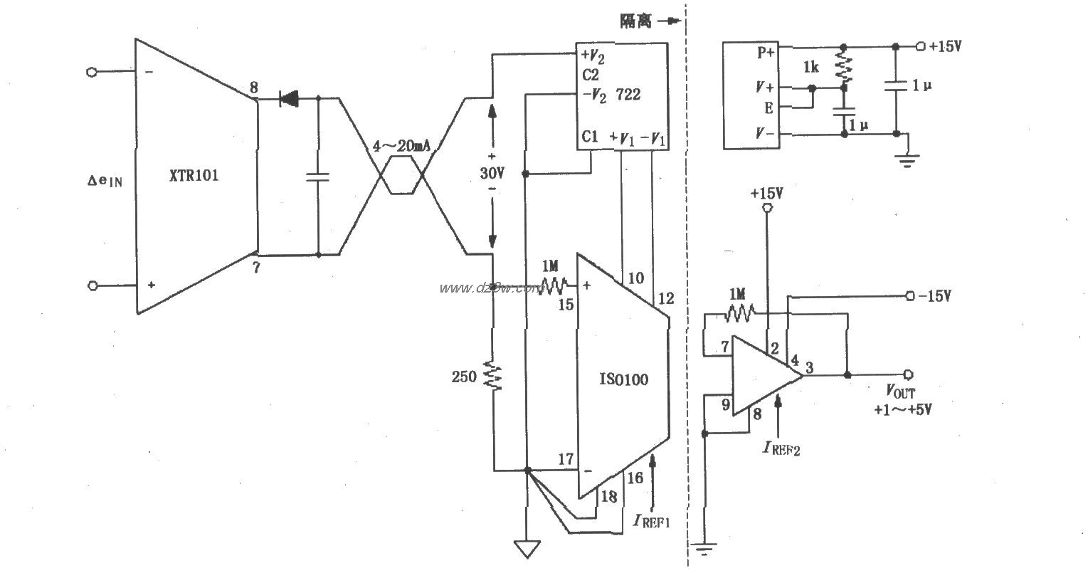
具有冷端补偿的远程隔离电路图

具有冷端补偿的远程隔离

📅 01-01 查看 →
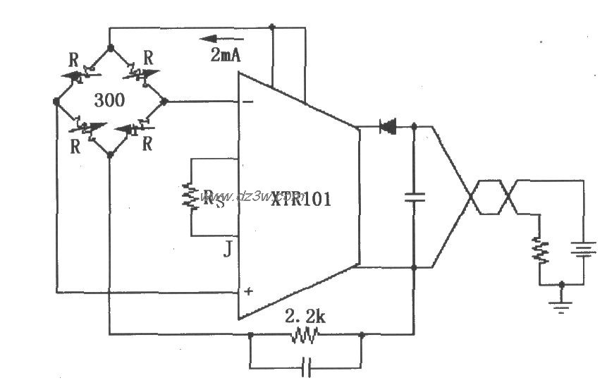
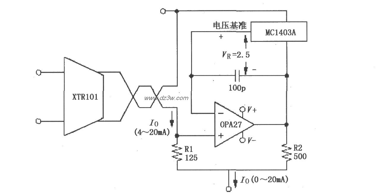
XTR101构成的具有RTD冷端电路图

XTR101构成的具有RTD冷端

📅 01-01 查看 →
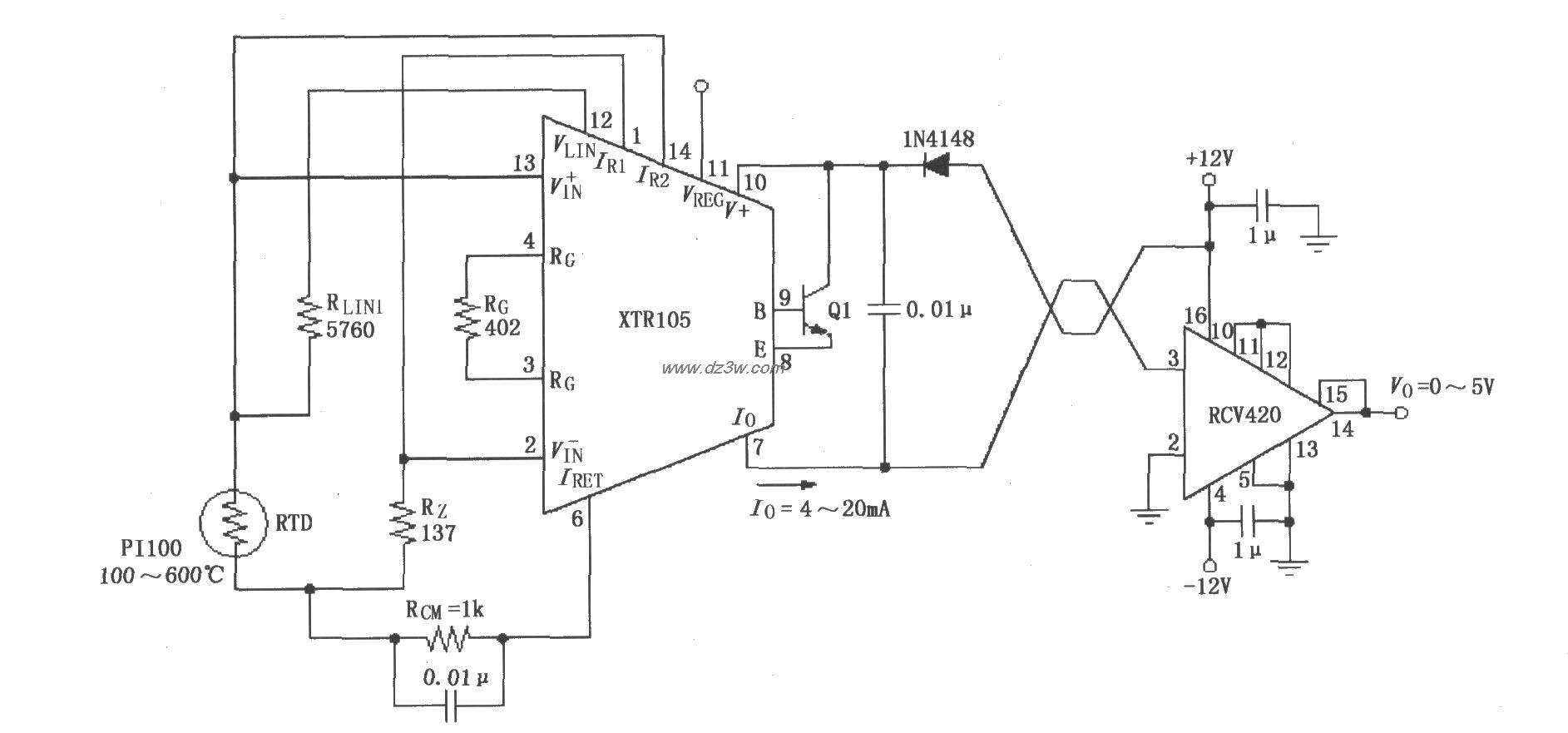
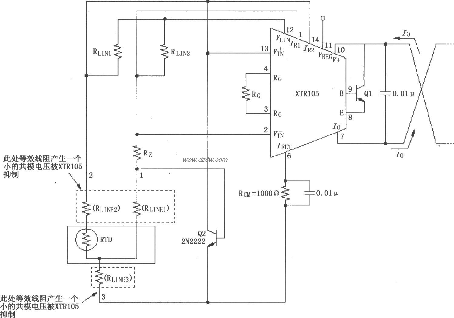
XTR105远程RTDs探测三线电路图

XTR105远程RTDs探测三线

📅 01-01 查看 →
XTR105、RCV420组成的±电路图

XTR105、RCV420组成的±

📅 01-01 查看 →
隔离式两线电流环电路(X电路图

隔离式两线电流环电路(X

📅 01-01 查看 →
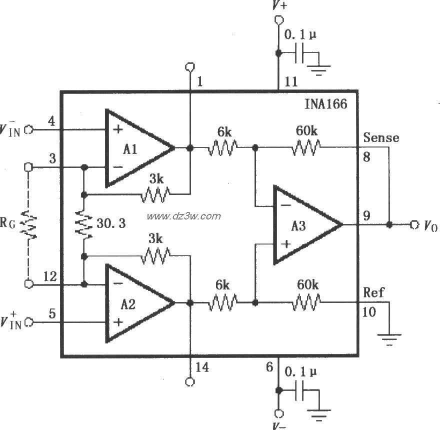
INA166的输入稳定网络电电路图

INA166的输入稳定网络电

📅 01-01 查看 →
INA166的信号和电源的基电路图

INA166的信号和电源的基

📅 01-01 查看 →
INA166增加输出电流的缓电路图

INA166增加输出电流的缓

📅 01-01 查看 →
VCA610与运放OPA680构成电路图

VCA610与运放OPA680构成

📅 01-01 查看 →
自动量程切换电路(PGA20电路图

自动量程切换电路(PGA20

📅 01-01 查看 →
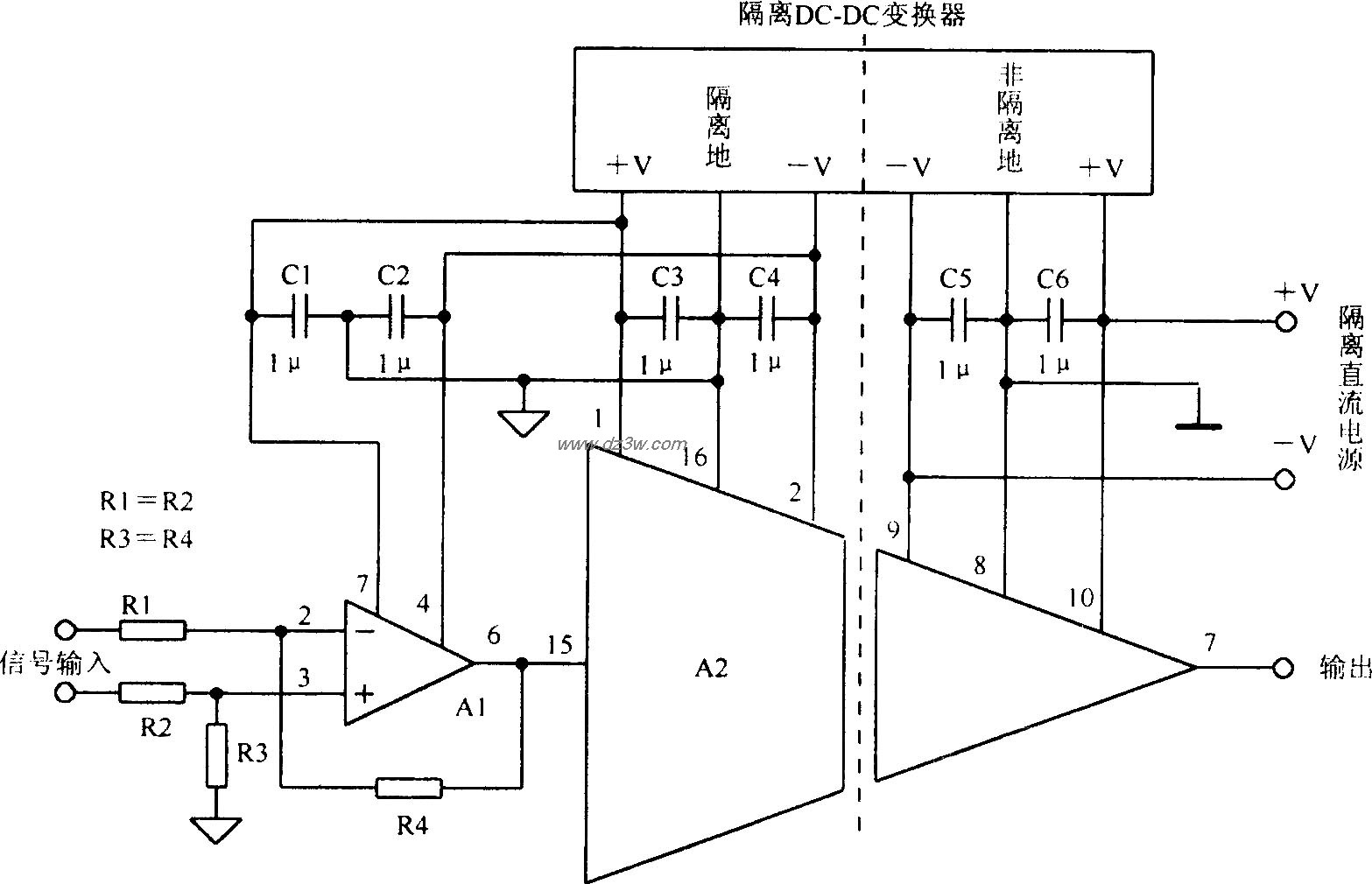
Burr-Brown IS0122P应用电路图

Burr-Brown IS0122P应用

📅 01-01 查看 →
数据采集系统基本接地和电路图

数据采集系统基本接地和

📅 01-01 查看 →
具有跟踪-保持的中频(IF电路图

具有跟踪-保持的中频(IF

📅 01-01 查看 →
用AD9101直接将中频信号电路图

用AD9101直接将中频信号

📅 01-01 查看 →
电流-电压转换电路(INA1电路图

电流-电压转换电路(INA1

📅 01-01 查看 →
XTR115/116采用数控方法电路图

XTR115/116采用数控方法

📅 01-01 查看 →
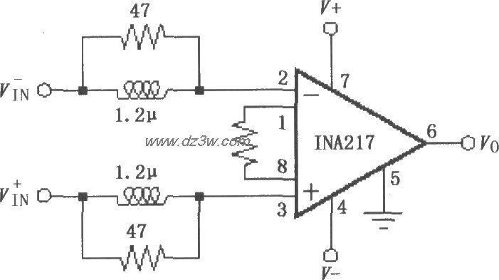
INA217的输入稳定网络电电路图

INA217的输入稳定网络电

📅 01-01 查看 →
由INA155/156构成的直接电路图

由INA155/156构成的直接

📅 01-01 查看 →
TX05D构成的自动计数器电路图

TX05D构成的自动计数器

📅 01-01 查看 →
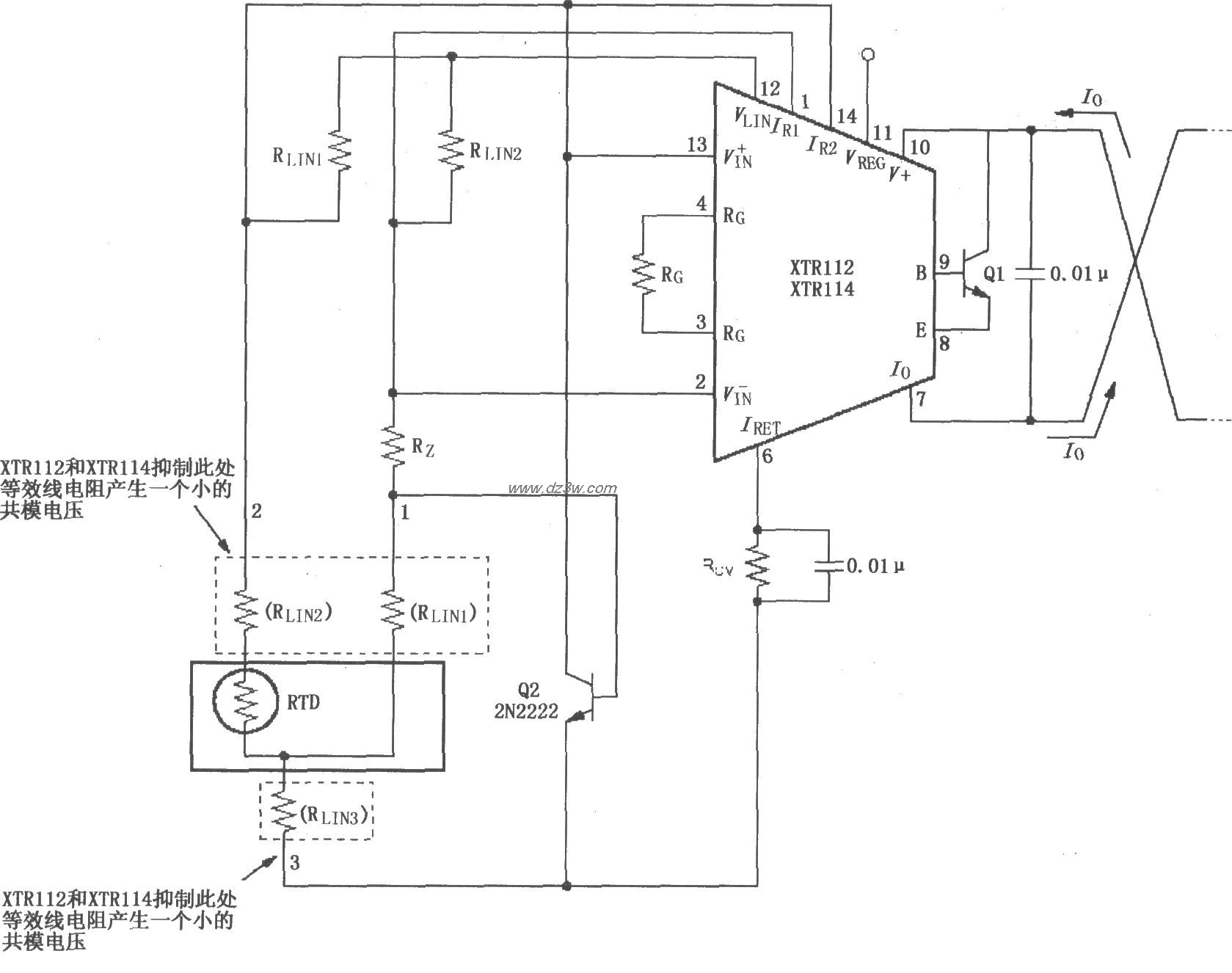
XTR112/114三线远程电阻电路图

XTR112/114三线远程电阻

📅 01-01 查看 →
XTR101电桥输入、电压激电路图

XTR101电桥输入、电压激

📅 01-01 查看 →
XTR101 0~20mA输出变换电路图

XTR101 0~20mA输出变换

📅 01-01 查看 →
由单电源供电的精密双电电路图

由单电源供电的精密双电

📅 01-01 查看 →
XTR101电桥输入、电流激电路图

XTR101电桥输入、电流激

📅 01-01 查看 →
AD585增益= 1时的有效采电路图

AD585增益= 1时的有效采

📅 01-01 查看 →
由INA126构成的差分电压电路图

由INA126构成的差分电压

📅 01-01 查看 →
由INA128构成的差分电压电路图

由INA128构成的差分电压

📅 01-01 查看 →
高速3:1视频多路分配器(电路图

高速3:1视频多路分配器(

📅 01-01 查看 →
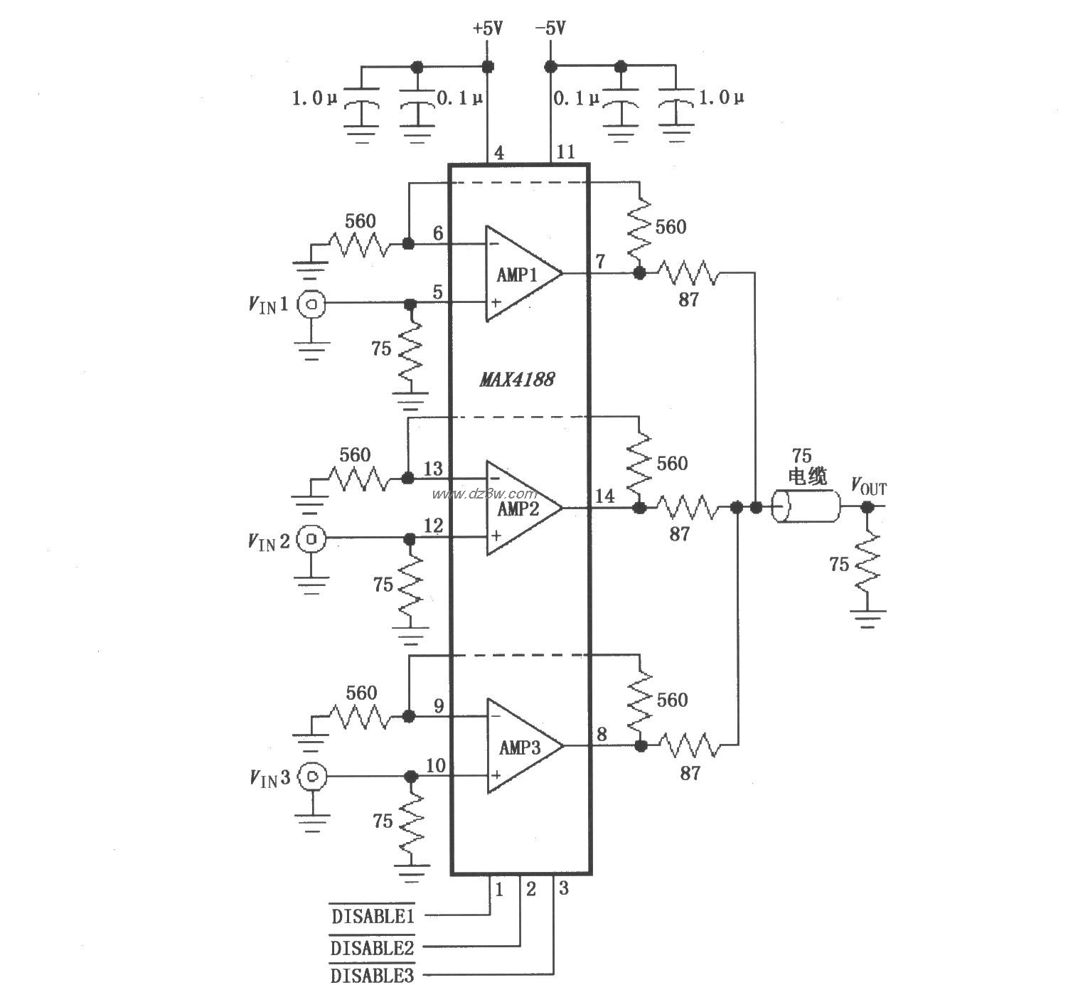
由MAX4188/4189/4190构电路图

由MAX4188/4189/4190构

📅 01-01 查看 →
由MAX4100/4101构成的同电路图

由MAX4100/4101构成的同

📅 01-01 查看 →
  • 首页
  • « 上一页
  • 1
  • 2
  • 3
  • 4
  • 5
  • 6
  • 7
  • 8
  • 9
  • 10
  • 下一页 »
  • 末页
🔐 用户登录
加载中...

加载登录表单中...

🎁 免费注册送10积分
加载中...

加载注册表单中...

🔑 找回密码
加载中...

加载表单中...

🔐 需要登录
🔒

登录后即可使用!

🎁 新用户注册立即送10积分
积分可用于下载资源,免费获取优质技术资料
🚪 退出登录
👋

确认要退出登录吗?

退出后需要重新登录才能下载资源

关于虫虫

虫虫下载站是专业的电子工程师资源分享平台,汇聚 622,478+ 优质资源,为工程师提供免费、专业的技术资料。

🌐

快速链接

  • 📦 资源下载
  • 📁 资源专辑
  • 📐 电路图库
  • 📚 电子书籍
  • 🧮 在线计算器

帮助中心

  • 📋 服务条款
  • ℹ️ 关于我们
  • ⚠️ 免责声明
  • 🗺️ 网站地图

联系我们

扫码关注我们

虫虫下载站二维码

虫虫小帮手

© 2011-2025 虫虫下载站 - 专业的电子工程师资源分享平台 | 让技术资源触手可及

京ICP备2021023401号-1